食品安全是民生之本、法律红线,关乎公众生命健康与社会公共利益。近年来食品安全相关的刑事案件频发。作者团队此前已撰写与食品安全相关的实务文章:《食品安全生产、销售主体的刑事风险》《食品安全监管主体的刑事风险》《生产、销售有毒有害食品罪二十三个刑事实务认定要点》。
近期,销售未经检验检疫的肉类行为因涉嫌触犯生产、销售不符合安全标准的食品罪成为重点打击的违法犯罪类型之一。团队近期承办诸多食品安全相关刑事案件发现,如何精准界定本罪中“不符合安全标准的食品”的司法认定标准?销售未经检验检疫的肉类,是否必然满足“足以造成严重食物中毒事故或者其他严重食源性疾病”的入罪要件?此类案件的事实认定与举证规则应如何适配司法实践需求?上述问题是本罪在具体案件办理中的核心问题,对刑事司法的精准打击提出了更高要求。基于此,本文结合承办案件的实践经验,聚焦生产、销售不符合安全标准的食品罪的司法认定核心要点展开综述研究,以期厘清相关争议问题、明确裁判思路,为同类案件的办理提供知识参考。
一.生产、销售不符合安全标准的食品罪的刑法规定
《刑法》第一百四十三条 【生产、销售不符合安全标准的食品罪】
生产、销售不符合食品安全标准的食品,足以造成严重食物中毒事故或者其他严重食源性疾病的,处三年以下有期徒刑或者拘役,并处罚金;对人体健康造成严重危害或者有其他严重情节的,处三年以上七年以下有期徒刑,并处罚金;后果特别严重的,处七年以上有期徒刑或者无期徒刑,并处罚金或者没收财产。
二.生产、销售不符合安全标准的食品罪的立案标准
最高人民检察院、公安部《关于公安机关管辖的刑事案件立案追诉标准的规定(一)的补充规定》(2017年)将《立案追诉标准(一)》第19条修改为:
生产、销售不符合食品安全标准的食品,涉嫌下列情形之一的,应予立案追诉:
(一)食品含有严重超出标准限量的致病性微生物、农药残留、兽药残留、重金属、污染物质以及其他危害人体健康的物质的;
(二)属于病死、死因不明或者检验检疫不合格的畜、禽、兽、水产动物及其肉类、肉类制品的;
(三)属于国家为防控疾病等特殊需要明令禁止生产、销售的食品的;
(四)婴幼儿食品中生长发育所需营养成分严重不符合食品安全标准的;
(五)其他足以造成严重食物中毒事故或者严重食源性疾病的情形。在食品加工、销售、运输、贮存等过程中,违反食品安全标准,超限量或者超范围滥用食品添加剂,足以造成严重食物中毒事故或者其他严重食源性疾病的,应予立案追诉。在食用农产品种植、养殖、销售、运输、贮存等过程中,违反食品安全标准,超限量或者超范围滥用添加剂、农药、兽药等,足以造成严重食物中毒事故或者其他严重食源性疾病的,应予立案追诉。
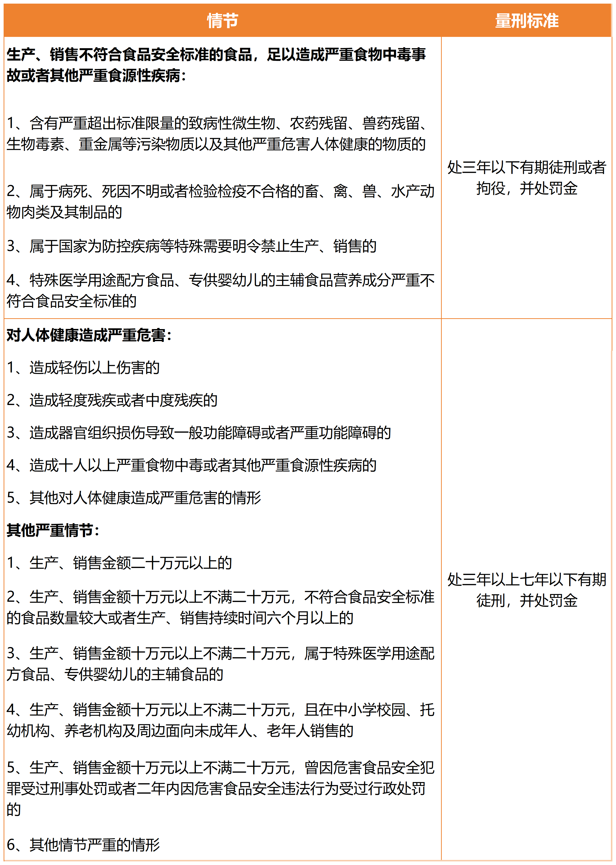
三.生产、销售不符合安全标准的食品罪的量刑标准
根据《刑法》第一百四十三条,《关于办理危害食品安全刑事案件适用法律若干问题的解释》:

四.生产、销售不符合安全标准的食品罪的刑事实务认定要点
1.“食品”如何认定?
指各种供人食用或饮用的原料和成品,以及按传统既是食品又是药品的物品,但是不包括以治疗为目的的物品。
2.“不符合安全标准的食品”如何认定?
根据2021年4月29日修正的《食品安全法》第二十六条的规定,食品安全标准应当包括下列内容:
(1)食品、食品添加剂、食品相关产品中的致病性微生物,农药残留、兽药残留、生物毒素、重金属等污染物质以及其他危害人体健康物质的限量规定;
(2)食品添加剂的品种、使用范围、用量;
(3)专供婴幼儿和其他特定人群的主辅食品的营养成分要求;
(4)对与卫生、营养等食品安全要求有关的标签、标志、说明书的要求;
(5)食品生产经营过程的卫生要求;
(6)与食品安全有关的质量要求;
(7)与食品安全有关的食品检验方法与规程;
(8)其他需要制定为食品安全标准的内容。
根据《食品安全法》第三十四条的规定,下列食品属于不符合食品安全标准的食品:
(1)用非食品原料生产的食品或者添加食品添加剂以外的化学物质和其他可能危害人体健康物质的食品,或者用回收食品作为原料生产的食品;
(2)致病性微生物,农药残留、兽药残留、生物毒素、重金属等污染物质以及其他危害人体健康的物质含量超过食品安全标准限量的食品、食品添加剂、食品相关产品;
(3)用超过保质期的食品原料、食品添加剂生产的食品、食品添加剂;
(4)超范围、超限量使用食品添加剂的食品;
(5)营养成分不符合食品安全标准的专供婴幼儿和其他特定人群的主辅食品;(6)腐败变质、油脂酸败、霉变生虫、污秽不洁、混有异物、掺假掺杂或者感官性状异常的食品、食品添加剂;
(7)病死、毒死或者死因不明的禽、畜、兽、水产动物肉类及其制品;
(8)未按规定进行检疫或者检疫不合格的肉类,或者未经检验或者检验不合格的肉类制品;
(9)被包装材料、容器、运输工具等污染的食品、食品添加剂;
(10)标注虚假生产日期、保质期或者超过保质期的食品、食品添加剂;
(11)无标签的预包装食品、食品添加剂;
(12)国家为防病等特殊需要明令禁止生产经营的食品;
(13)其他不符合法律、法规或者食品安全标准的食品、食品添加剂、食品相关产品。
3.“生产”“销售”如何认定?
“生产”是指以生产、销售为目的,对食品原料进行加工,或者在将食品原料、辅料、包装材料制成成品过程中,进行配料、混合、储存、包装的行为。
“销售”是指将食品有偿提供给他人的行为。
4.“中毒”如何认定?
是指人或动物由于摄入某种有毒有害物质而在体内发生化学作用,导致人体动物组织发生破坏、生理机能障碍或者残废的现象,伴有恶心、呕吐、腹泻、头痛、眩晕、呼吸急促、瞳孔异常等症状。
5.“食物中毒”如何认定?
是指人体正常食用或者饮用某种不符合食品安全标准的食品而导致的中毒现象。应当注意的是,食物中毒属于因正常食用或饮用即通过口中摄入食物而引发的中毒。如果行为人非正常进食,如食用未成熟的水果、生猪肉等非可食状态的物品,暴饮暴食,或者不经口腔摄入物品如经皮肤毛孔、黏膜吸收或者注射进入人体内的物质,或者食用非食物等所引发的中毒,则都不能认为属于食物中毒。
6.“严重食物中毒事故”如何认定?
是指造成相当数量的人中毒或因中毒而致人发生了重伤、死亡的严重后果。认定严重食物中毒事故,可以从以下几个方面加以把握:一是受害者中毒后所遭受的人身伤害程度。如果因其行为导致食用者死亡或者严重残疾,如双眼失明、重度精神病、严重痴呆症、瘫痪、成为植物人等,丧失劳动能力,多人重伤、轻伤等,即可认定为严重中毒故事,具体要依据医学上的中毒程度标准和医疗后的恢复情况通过法医学鉴定加以认定;二是看中毒范围及人数的情况。如果不符合卫生标准的食品流传范围广或者中毒者多,即使没有出现重伤、死亡等严重危害人体健康的情况,也应以严重中毒事故论。
7.“食源性疾病”如何认定?
是指因正常食用或饮用不符合卫生标准的食品而必然直接引发的各种疾病。正常人食用了含有肝蛭、旋毛虫、猪绦虫、肺丝虫、肺吸虫、囊尾蚴病、住肉孢子虫、钩端螺旋体等致病性寄生虫的食物,如各种家禽的肌肉组织,或者食用了含有炭疽、鼻疽、结核、痉疮、猪瘟、破伤风、猪丹毒、鹦鹉热、野兔热、布氏杆菌、放线菌病、口蹄疫病毒、猪巴氏杆菌病、兔坏死杆病及霍乱、痢疾杆菌、沙门氏菌、副溶血性菌、金黄色葡萄球菌等致病性微生物的食品,或者食用了含有国家禁止含有肉毒毒素的葡萄球菌毒素等微生物毒素的食物,或者食用了国家允许含有曲霉毒素等微生物毒素,但含量超过国家限定标准的食品等等,都可直接引发肝炎、肠炎、痢疾、霍乱、伤寒等食源性疾病。这样,含有致病性寄生虫、致病性微生物,或者微生物毒素含量超过国家限制的标准的食物,都可以成为疾病的感染源,由此导致的疾病,即属食源性疾病。
严重食源性疾病,应从疾病的性质、传染速度、危害程度等加以认定。如霍乱传播速度快,抢救不及时即会致人死亡,因此,应属严重食源性疾病。某一疾病是否为严重食源性疾病,也应有相应的医学标准,不能随意加以认定。如果某种不符合安全标准的食品也能导致一般性的食源性疾病发生,但扩散范围广,造成多人发生疾病,也可以中毒事故论,中毒人数达30人以上,就可认定为属于严重中毒事故。【高法案例库:朱某华等生产、销售不符合安全标准的食品案—生产、销售死因不明的动物及其肉类制品行为的定性】
8.“足以造成严重中毒事故或者其他严重食源性疾病”如何认定?
是指行为人的生产、销售不符合安全标准的食品的行为具有引发严重中毒事故或者其他严重食源性疾病的可能性,而且这种可能性很大概率较高,具体认定“足以”,一要看不符合安全标准的食品含有毒害物质的性质、含量及作用;二要看这种食品的多少及可能扩散的范围;三要看消费群体,如婴儿由于免疫力低,不符合安全标准的婴儿食品更容易引发中毒事故或严重食源性疾病等等。如果生产、销售的不符合安全标准的食品数量很少,其本身引发产重食物中毒事故或者严重食源性疾病的可能性很小,消费者食用后也未发生严重危害人体健康的后果,不应以本罪论处。“足以造成严重食物中毒事故或者其他严重食源性疾病”难以确定的,司法机关可以根据检验报告并结合专家意见等相关材料进行认定。必要时,人民法院可以依法通知有关专家出庭作出说明。【刑事审判参考第1535号:朱某生产、销售不符合安全标准食品案—餐饮服务提供者制售添加亚硝酸盐腊肉制品行为的定性】
根据2021年12月30日《最高人民法院、最高人民检察院关于办理危害食品安全刑事案件适用法律若干问题的解释》第1条的规定:生产、销售不符合食品安全标准的食品,具有下列情形之一的,应当认定为刑法第一百四十三条规定的“足以造成严重食物中毒事故或者其他严重食源性疾病”:
(1)含有严重超出标准限量的致病性微生物、农药残留、兽药残留、生物毒素、重金属等污染物质以及其他严重危害人体健康的物质的;
(2)属于病死、死因不明或者检验检疫不合格的畜、禽、兽、水产动物肉类及其制品的;
(3)属于国家为防控疾病等特殊需要明令禁止生产、销售的;
(4)特殊医学用途配方食品、专供婴幼儿的主辅食品营养成分严重不符合食品安全标准的;
(5)其他足以造成严重食物中毒事故或者严重食源性疾病的情形。
【人民司法刑事案例:生产、销售病死猪肉的定性、鉴定及追诉标准】
9.“对人体健康造成严重危害”如何认定?
根据2021年《危害食品安全司法解释》第2条的规定:生产、销售不符合食品安全标准的食品,具有下列情形之一的,应当认定为刑法第一百四十三条规定的“对人体健康造成严重危害”:
(1)造成轻伤以上伤害的;
(2)造成轻度残疾或者中度残疾的;
(3)造成器官组织损伤导致一般功能障碍或者严重功能障碍的;
(4)造成十人以上严重食物中毒或者其他严重食源性疾病的;
(5)其他对人体健康造成严重危害的情形。
10.“其他严重情节”如何认定?
《危害食品安全司法解释》第3条规定:生产、销售不符合食品安全标准的食品,具有下列情形之一的,应当认定为刑法第一百四十三条规定的“其他严重情节”:
(1)生产、销售金额二十万元以上的;
(2)生产、销售金额十万元以上不满二十万元,不符合食品安全标准的食品数量较大或者生产、销售持续时间六个月以上的;
(3)生产、销售金额十万元以上不满二十万元,属于特殊医学用途配方食品、专供婴幼儿的主辅食品的;
(4)生产、销售金额十万元以上不满二十万元,且在中小学校园、托幼机构、养老机构及周边面向未成年人、老年人销售的;
(5)生产、销售金额十万元以上不满二十万元,曾因危害食品安全犯罪受过刑事处罚或者二年内因危害食品安全违法行为受过行政处罚的;
(6)其他情节严重的情形。
11.“后果特别严重”如何认定?
《危害食品安全司法解释》第4条规定,生产、销售不符合食品安全标准的食品,具有下列情形之一的,应当认定为刑法第一百四十三条规定的“后果特别严重”:
(1)致人死亡的;
(2)造成重度残疾以上的;
(3)造成三人以上重伤、中度残疾或者器官组织损伤导致严重功能障碍的;
(4)造成十人以上轻伤、五人以上轻度残疾或者器官组织损伤导致一般功能障碍的;
(5)造成三十人以上严重食物中毒或者其他严重食源性疾病的;
(6)其他特别严重的后果
12.共同犯罪的认定
明知他人生产、销售不符合食品安全标准的食品,具有下列情形之一的,以生产、销售不符合安全标准的食品罪的共犯论处:
(1)提供资金、贷款、账号、发票、证明、许可证件的
(2)提供生产、经营场所或者运输、贮存、保管、邮寄、销售渠道等便利条件的
(3)提供生产技术或者食品原料、食品添加剂、食品相关产品或者有毒、有害的非食品原料的
(4)提供广告宣传的
(5)提供其他帮助行为的
13.单位犯罪的处理
单位实施本罪的,对单位判处罚金,并对直接负责的主管人员和其他直接责任人员,依照前述规定的定罪量刑标准处罚。
14.生产、销售不符合安全标准的食品罪与非罪的界限
认定本罪关键在于是否足以造成严重食物中毒事故或者其他严重性食源性疾病。如果行为人生产、销售不符合安全标准的食品,不足以造成严重食物中毒事故或者其他严重食源性疾病,且销售金额在五万元以下,应不构成犯罪,属一般违法行为。但是销售金额在五万元以上的,应依《刑法》第一百四十九条之规定构成生产、销售伪劣产品罪。
15.生产、销售不符合安全标准的食品罪与生产、销售伪劣产品罪的界限
(1)侵犯客体不同:本罪侵犯了国家食品安全管理制度和公民的健康权、生命权;生产、销售伪劣产品罪侵犯了国家产品质量监督管理制度和消费者的合法权益。
(2)犯罪对象不同:本罪的犯罪对象仅限于不符合安全标准的食品;生产、销售伪劣产品罪犯罪对象包括所有产品,其范围更为广泛。
(3)构罪标准不同:本罪是危险犯,只要足以造成严重食物中毒事故或者其他严重食源性疾病即可构成,生产、销售伪劣产品罪是数额犯,要求销售金额在五万元以上。
行为人同时构成两罪的,按处罚重的罪论处。如果不构成本罪,但销售金额在五万元以上的,应以生产、销售伪劣产品罪论处。
五.从业禁止的规定
因食品安全犯罪被判处有期徒刑以上刑罚的,终身不得从事食品生产经营管理工作,也不得担任食品生产经营企业食品安全管理人员。
对于食品安全犯罪被判处其他刑罚的,可以禁止其自刑罚执行完毕之日或者假释之日起从事食品行业,期限为3至5年。
对实施本解释规定之犯罪的犯罪分子,应当依照刑法规定的条件,严格适用缓刑、免予刑事处罚。对于依法适用缓刑的,可以根据犯罪情况,同时宣告禁止令。
法律依据:《食品安全法》第一百三十五条第二款规定、《刑法》第三十七条之一的规定、《最高人民法院 最高人民检察院关于办理危害食品安全刑事案件适用法律若干问题的解释》第二十二条第一款规定
六.关于食品安全犯罪的行刑衔接
对于被不起诉或者免予刑事处罚的行为人,需要给予行政处罚、政务处分或者其他处分的,依法移送有关主管机关处理。
法律依据:《最高人民法院 最高人民检察院关于办理危害食品安全刑事案件适用法律若干问题的解释》第二十二条第二款的规定
行刑衔接的核心是行政执法与刑事司法的双向贯通机制,既通过正向衔接督促行政机关将涉嫌犯罪案件移送司法机关,防止以罚代刑,又通过反向衔接要求司法机关对不追究刑事责任但需行政追责的案件(如不起诉案件)移送主管机关,避免当罚不罚,其以法秩序统一为原理,在坚守各部门法独立性的同时,通过案件移送、监督配合与责任闭环,实现惩戒尺度的协调与治理效能的提升。
七.现行有效的法律规范汇总
1.《中华人民共和国食品安全法》(2025)
2.《食品安全抽样检验管理办法》(2025)
3.《网络食品安全违法行为查处办法》(2025)
4.《食品安全标准管理办法》(2023)
5.最高人民法院 最高人民检察院《关于办理危害食品安全刑事案件适用法律若干问题的解释》(2021)
6.最高人民检察院 公安部《关于公安机关管辖的刑事案件立案追诉标准的规定(一)的补充规定》(2017年)
7.《最高人民法院关于为促进消费提供司法服务和保障的意见》(2022)
八.参考文献与案例
1.参考文献
(1)陈洪兵:《准抽象危险犯概念之提倡》,载《法学研究》,2015年第5期,第123-138页。
(2)吴喆、任文松:《论食品安全的刑法保护——以食品安全犯罪本罪的立法完善为视角》,载《中国刑事法杂志》2011年第10期,第55-59页。
(3)杜文俊、陈洪兵:《质疑“足以”系具体危险犯或危险犯标志之通说》,载《中国刑事法杂志》,2012第2期,第21-26页。
(4)刘仁文:《中国食品安全的刑法规制》,载《吉林大学社会科学学报》2012第4期,第109-116+160页。
2.参考案例
(1)《刑事审判参考》第1535号:朱某生产、销售不符合安全标准食品案
(2)高法案例库:朱某华等生产、销售不符合安全标准的食品案
(3)人民司法刑事案例:销售有毒、有害食品罪与销售不符合安全标准的食品罪的区分
(4)人民司法刑事案例:生产、销售病死猪肉的定性、鉴定及追诉标准
(需要上述研究资料者可与作者联系)

