【热点关注】
明确保证金收取标准,公安部制定《关于规范取保候审保证金管理的若干规定》
【典型案例】
依法惩治发生在群众身边的腐败犯罪,最高人民法院、最高人民检察院联合发布5件依法惩治群众身边腐败犯罪典型案例
热点关注
明确保证金收取标准,公安部制定《关于规范取保候审保证金管理的若干规定》
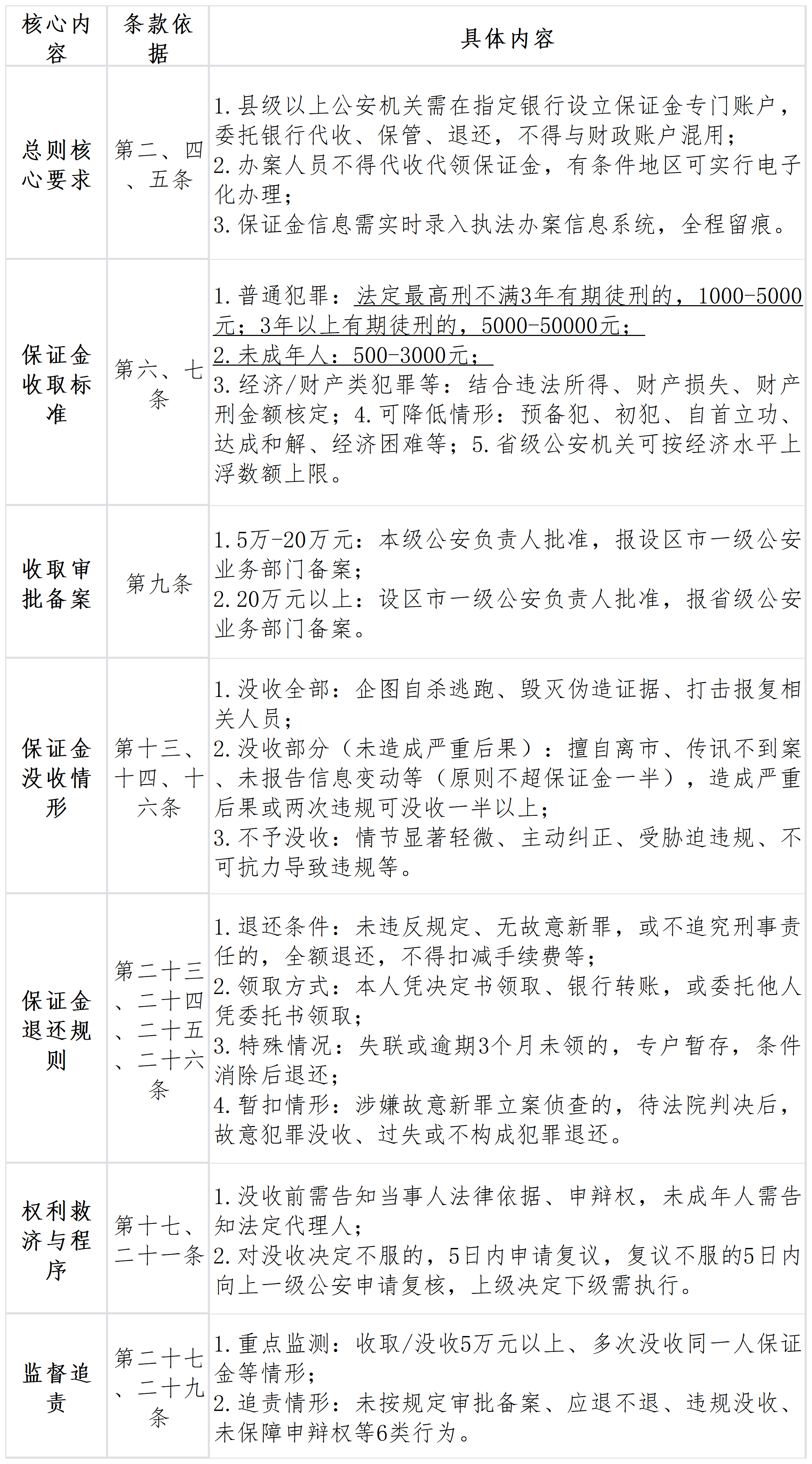
2025年11月29日,公安部印发《关于规范取保候审保证金管理的若干规定》(公通字〔2025〕22号,以下简称《规定》),自印发之日起施行。《规定》聚焦取保候审保证金管理全流程,明确“严格依法依规、严格审核审批、严格监督管理”原则,严禁保证金与办案经费挂钩、截留挪用等行为,旨在规范执法、保障当事人合法权益,以下为律师进行的具体内容梳理:
相关链接:公安部关于印发《关于规范取保候审保证金管理的若干规定》的通知
https://www.mps.gov.cn/n6557558/c10324588/content.html
典型案例
依法惩治发生在群众身边的腐败犯罪,最高人民法院、最高人民检察院联合发布5件依法惩治群众身边腐败犯罪典型案例
2025年12月9日,为充分发挥职能作用,依法惩治发生在群众身边的腐败犯罪,推动反腐败斗争向基层延伸、向群众身边延伸,让群众有更多获得感,最高人民法院、最高人民检察院联合发布5件依法惩治群众身边腐败犯罪典型案例。
一、典型案例特点
(一)落实以人民为中心的发展思想
5个案例分别系发生在住房保障、养老服务、医保基金、校园餐、侵害残疾人权益领域的腐败犯罪,直接损害群众利益,群众反映强烈,对相关犯罪的依法惩治,充分体现了司法机关践行以人民为中心的发展思想,坚决维护群众切身利益的坚定态度。
(二)坚持严格依法、公正司法
1.周某某贪污、挪用公款案,被告人贪污、挪用物业专项维修资金数额特别巨大,依法予以严惩。
2.王某某贪污案,司法机关准确把握实质法律关系,厘清违规经商办企业与贪污罪的界限,实现精准惩治。
3.代某某贪污、受贿、挪用公款案,依法认定公款性质,实行数罪并罚,并综合考虑自首、坦白、自愿认罪认罚、退缴全部违法所得等情节予以量刑。
(三)助力铲除腐败滋生土壤和条件
在办理相关案件中,司法机关均结合办案发现的制度不健全、管理不规范、监督不到位等问题,通过以案释法、制发建议书等方式,强化警示教育,推动完善制度、加强监督管理,促进从源头上消除腐败产生的土壤和条件。
二、典型案例及意义
⨠案例一、周某某贪污、挪用公款案——依法惩治住房保障领域职务犯罪
【典型意义】
住房问题是重大的民生问题,物业专项维修资金是老百姓住房安全的重要保障。违规截留物业专项维修资金,严重侵害广大业主的合法权益。司法机关通过审查起诉、公开开庭审理等工作,准确认定犯罪数额,依法惩处贪污、挪用物业专项维修资金犯罪行为。
⨠ 案例二、王某某贪污案——依法惩治养老服务领域职务犯罪
【典型意义】
深化养老服务改革发展是实施积极应对人口老龄化国家战略的重要举措,是保障和改善民生的重要任务。司法机关通过全面调查核实证据,依法认定案件事实,准确把握实质法律关系,厘清违规经商办企业与贪污罪的界限,精准惩治养老服务领域腐败犯罪。
⨠ 案例三、代某某贪污、受贿、挪用公款案——依法惩治医保基金领域职务犯罪
【典型意义】
医保基金是群众的“看病钱”“救命钱”,医保基金的安全运行及规范使用,直接影响国家医保体系的正常运转,关系广大群众的切身利益。本案中,司法机关全面审查核实证据,准确认定财产属性,实现对代某某犯罪的依法严惩,体现了司法机关依法严厉打击医保基金领域犯罪,维护人民群众切身利益的决心。
⨠ 案例四、黄某某贪污案——依法惩治“校园餐”职务犯罪
【典型意义】
“校园餐”关系到学生的健康成长,是群众关心的焦点问题之一,是食品安全工作的重中之重。本案中被告人以向供应商多支付“货款”并返还的方式侵吞“校园餐”经费,既影响了对供应商的公正选定,也势必因经费减少造成“校园餐”供应质量的下降。司法机关严格审查证据,依法认定事实,准确定罪量刑,既有效打击犯罪,又促进了“校园餐”管理制度完善。该案的办理充分彰显司法机关依法惩治“校园餐”腐败,切实保障学生“舌尖上的安全”的坚定决心。
⨠ 案例五、黄某贪污案——依法惩治侵害残疾人权益职务犯罪
【典型意义】
党和国家对残疾人格外关心、格外关注,不断完善残疾人社会福利制度和关爱服务体系。侵吞残疾人托管财物的行为,严重损害了弱势群体的合法权益,影响十分恶劣。本案中,司法机关全面审查证据,有力指控犯罪,全面认定事实,精准定罪量刑,及时制发建议文书,彰显了司法机关治罪与治理并重,切实维护残疾人合法权益的坚定态度。
相关链接:最高人民检察院联合发布依法惩治群众身边腐败犯罪典型案例