咨询热线:028-87534001
CN EN

咨询热线

028-87534001
在线留言

离婚后抚养权归谁?——抚养权纠纷的简要分析

发布日期:2021-09-06

     随着离婚率的不断攀升,人们对于婚姻的信赖程度也越来越低,但对于子女方面,整体上依然有很强的责任感,这就导致离婚纠纷中抚养权问题有较大可能成为一个重要的争议焦点,在此,笔者对此进行简要分析,希望能提高大家对抚养权的相关认知和理解。

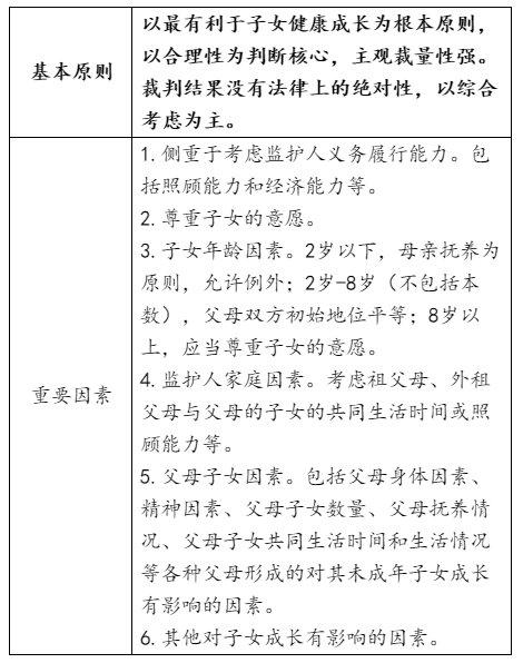
     要点归纳——抚养权的审判要点


微信图片_20210906095753.png 



      一、抚养权的基本法律逻辑

      (一)抚养权的基础环境是家庭为单位的最小社会共同体

      就目前的社会形态而言,普遍认为,家庭是最小的社会共同体,也可以说是最紧密的社会共同体。人类社会的历史进程是循序渐进的,而家庭制从氏族社会一直到如今的现代社会,虽几经演变,却能延续至今,可见其在社会关系中举足轻重的作用。

      俗话说,清官难断家务事。家庭制由于其极其紧密的关联性,就目前而言,根据家庭内部实际情况产生的内部处理方式在许多方面其效果是有较大可能优于通过法律途径的处理效果的。因此,法理上对于家庭事务,采取的是尽量不多加干涉的基本宗旨。夫妻是一个很神奇的结合体,双方之间即使歇斯底里甚至肢体伤害,通过他们自己的方式迅速愈合的概率也是不小的,愈合之后可能感情还进一步升温,不恰当的法律干涉就像喜欢在一旁情感分析的闺蜜一样,最后可能只能落个遭人恨的下场。

      (二)抚养权对监护人而言本是一种负担,其权利价值建立在家庭制的社会制度之上

      监护人取得抚养权后,要承担对子女的日常照顾、生活支出、教育支出、娱乐支出等各种负担,仅从物质的角度而言,百害而无一利。但在当前中国人的普遍观念里,似乎更多地将其解读为一种权利,故习惯称之为“抚养权”。

      其核心逻辑便在于其具有的家庭价值,子女被视为生命的延续,往往能承载一个家庭的喜怒哀乐和家庭成员的生活信念。所以,法律也必须在抚养权的问题尊重并重视家庭制本身的内涵。

      基于以上两点,法律对于抚养权的问题没有采取“一刀切”的规定模式,而是采取以原则性规定为基础,结合家庭实际的法律规定和审判模式,即主观裁量空间较大。

     (三)法律对于抚养权更侧重于对其义务性的考虑

      根据《中华人民共和国民法典》第二十六条的规定,“父母对未成年子女负有抚养、教育和保护的义务。”从此可以看出,法律上的抚养权从本质而言,更侧重于其义务性,而非权利性,其根本目的在于保护未成年人,使其能够尽可能地健康成长并受到应有的教育,是对祖国未来花朵的一种庇护措施。

      二、抚养权纠纷的基本法律原则

      (一)根本原则:最有利于未成年子女的健康成长

      抚养权纠纷案件中,是否有利于未成年子女的健康成长是贯彻始终最核心的判断标准,即使是未满两周岁的子女,法律规定上也是“以由母亲直接抚养为原则”,允许有例外情形,而是否例外的判断标准本质上还是是否最有利于未成年子女的健康成长。

      相关法律规定:

      1.《中华人民共和国民法典》第一千零八十四条规定,“...离婚后,不满两周岁的子女,以由母亲直接抚养为原则。已满两周岁的子女,父母双方对抚养问题协议不成的,由人民法院根据双方的具体情况,按照最有利于未成年子女的原则判决...”

     2.《最高人民法院关于适用《中华人民共和国民法典》婚姻家庭编的解释(一)》第四十四条规定,“离婚案件涉及未成年子女抚养的,对不满两周岁的子女,按照民法典第一千零八十四条第三款规定的原则处理。母亲有下列情形之一,父亲请求直接抚养的,人民法院应予支持:

     (一)患有久治不愈的传染性疾病或者其他严重疾病,子女不宜与其共同生活;

     (二)有抚养条件不尽抚养义务,而父亲要求子女随其生活;

     (三)因其他原因,子女确不宜随母亲生活。”

      3.《最高人民法院关于适用《中华人民共和国民法典》婚姻家庭编的解释(一)》第四十八条规定,“在有利于保护子女利益的前提下,父母双方协议轮流直接抚养子女的,人民法院应予支持。”

     (二)侧重于考虑监护人的义务履行能力

      如何才能最有利于未成年子女的健康成长,这本身就可以有多种不同的理解标准,难以达成统一的标准,所以实务中更加侧重于考虑相对可视、能够确定且具有相当重要性的义务履行能力的情况。

     结合相关法律规定,笔者认为义务履行能力目前主要是指监护人的照顾能力和经济能力。照顾能力包括监护人自身及其父母等家庭整体能够实现的对子女时间上和空间上照顾的能力,经济能力主要指能否满足子女成长的衣食住行、教育、医疗等方面的需要及其满足程度。

     (三)尊重子女意愿原则

     抚养权对于监护人而言本质上更倾向于一种义务,但对于子女而言,则是一种权利。子女的人生最终是属于他自己的,所以法律在客观条件允许的情况下,尊重子女对于家庭的选择权,尊重子女的情感寄托。已满八周岁的子女因其已具有民事行为能力,法律规定应当尊重子女的意愿,但这不意味着不满八周岁的子女就不具有发言权。即使子女不满八周岁,其意愿情况还是对法官主观裁量具有较大的参考价值。

     相关法律规定:

     《中华人民共和国民法典》第一千零八十四条规定,“...子女已满八周岁的,应当尊重其真实意愿。”

     (四)综合因素进行考虑,以合理性为核心审判因素

     总的来说,对于抚养权纠纷,需要综合各因素考虑,包括不但于监护人的照顾能力、经济能力、对子女的情感和抚养意愿,监护人原生家庭情况,子女的意愿和发展需要等等,凡是可能对子女成长产生影响的因素都在考虑范围内。

     因此,从实务而言,就赋予了法官相对较大的裁量权,很少出现没有任何可争议性完全应当由某一方抚养的情形。也使得这类案件比起合法性内容的审理,更注重于合理性内容的审理。

     三、抚养权纠纷的其他相关因素

      (一)子女年龄因素

      1.2岁以内的,以母亲抚养为原则。根据《中华人民共和国民法典》第一千零八十四条规定,“...离婚后,不满两周岁的子女,以由母亲直接抚养为原则...”。

     需要注意的是,与此相对的,《最高人民法院关于适用《中华人民共和国民法典》婚姻家庭编的解释(一)》第四十四条规定了例外情形(详细规定见前文),故本条规定并不绝对,而是原则性规定,允许进行突破。

      2.2-8岁(不包括8岁),综合考量,父母双方在法律上的初始条件开始处于平等状态。相关法律规定如下:

     《中华人民共和国民法典》第一千零八十四条规定,“...已满两周岁的子女,父母双方对抚养问题协议不成的,由人民法院根据双方的具体情况,按照最有利于未成年子女的原则判决...”。

     《最高人民法院关于适用《中华人民共和国民法典》婚姻家庭编的解释(一)》第四十六条规定,“对已满两周岁的未成年子女,父母均要求直接抚养,一方有下列情形之一的,可予优先考虑:  

     (一)已做绝育手术或者因其他原因丧失生育能力;

     (二)子女随其生活时间较长,改变生活环境对子女健康成长明显不利;  

     (三)无其他子女,而另一方有其他子女;

     (四)子女随其生活,对子女成长有利,而另一方患有久治不愈的传染性疾病或者其他严重疾病,或者有其他不利于子女身心健康的情形,不宜与子女共同生活。”

      3.8岁以上(包括本数),应当考虑子女的真实意愿。父母双方在法律上的初始条件将必然受到子女意愿的影响。

     (二)父母子女因素

      1.法律明确规定的情形涉及的因素(法律采取的部分列举模式)

     (1)父母的意愿和抚养义务履行情况。

     (2)子女的意愿。

     (3)父母与子女生活时间的长短和共同生活状态。

     (4)父母是否丧失生育能力。

     (5)父母是否患病,特别是是否患有久治不愈的传染性疾病或者其他严重疾病等。

     (6)父母是否具有虐待子女等不利于子女身心健康的行为和习惯。

     (7)父母是否具有其他子女。

     (8)父母是否接受轮流抚养,且有利于子女利益。

     2.其他影响因素

     (1)父母是否具有经济能力和照顾能力、是否有住房、对子女是否具有感情、居住条件是否有利于子女教育等。

     (2)父母的性格和嗜好。

     (3)父母是否再婚。

     (4)父母两人具有的子女数量。

     (5)父母是否服刑。

     (6)父母具有的其他任何对子女成长有影响的因素。

     相关主要法律规定如下:

     1.《最高人民法院关于适用《中华人民共和国民法典》婚姻家庭编的解释(一)》第四十四条规定,“离婚案件涉及未成年子女抚养的,对不满两周岁的子女,按照民法典第一千零八十四条第三款规定的原则处理。母亲有下列情形之一,父亲请求直接抚养的,人民法院应予支持:

      (一)患有久治不愈的传染性疾病或者其他严重疾病,子女不宜与其共同生活;

      (二)有抚养条件不尽抚养义务,而父亲要求子女随其生活;

      (三)因其他原因,子女确不宜随母亲生活。”

      2.《最高人民法院关于适用《中华人民共和国民法典》婚姻家庭编的解释(一)》第四十六条规定,“对已满两周岁的未成年子女,父母均要求直接抚养,一方有下列情形之一的,可予优先考虑:  

     (一)已做绝育手术或者因其他原因丧失生育能力;

     (二)子女随其生活时间较长,改变生活环境对子女健康成长明显不利;  

      (三)无其他子女,而另一方有其他子女;

      (四)子女随其生活,对子女成长有利,而另一方患有久治不愈的传染性疾病或者其他严重疾病,或者有其他不利于子女身心健康的情形,不宜与子女共同生活。”

      3.《最高人民法院关于适用《中华人民共和国民法典》婚姻家庭编的解释(一)》第四十八条规定,“在有利于保护子女利益的前提下,父母双方协议轮流直接抚养子女的,人民法院应予支持。”

      4.《最高人民法院关于适用《中华人民共和国民法典》婚姻家庭编的解释(一)》第五十六条规定,“具有下列情形之一,父母一方要求变更子女抚养关系的,人民法院应予支持:

     (一)与子女共同生活的一方因患严重疾病或者因伤残无力继续抚养子女;

     (二)与子女共同生活的一方不尽抚养义务或有虐待子女行为,或者其与子女共同生活对子女身心健康确有不利影响;

     (三)已满八周岁的子女,愿随另一方生活,该方又有抚养能力;  

     (四)有其他正当理由需要变更。”

     (三)监护人家庭因素

      抚养权不仅受到监护人自身条件的影响,也会受到监护人原生家庭条件的影响。如父母抚养子女的条件基本相同,要考虑祖父母或外祖父母对子女的照顾能力,具体法律规定如下:

      《最高人民法院关于适用《中华人民共和国民法典》婚姻家庭编的解释(一)》第四十七条规定。“父母抚养子女的条件基本相同,双方均要求直接抚养子女,但子女单独随祖父母或者外祖父母共同生活多年,且祖父母或者外祖父母要求并且有能力帮助子女照顾孙子女或者外孙子女的,可以作为父或者母直接抚养子女的优先条件予以考虑。”  

     四、笔者观点

      综上,笔者认为抚养权的问题重点并不是一个合法性问题,而是一个合理性问题。法律对于抚养权争议的作用更多地应当体现在宏观调节层面,而非直接干涉,法官与其说是在依法审判,不如说是在站在一个居中的角度,考虑哪一方更有利于子女的健康成长,是一个极具责任又极难抉择的中间人角色。

      故该类案件中,还是需要以尊重家庭制为基本原则,尽量通过家庭化的方式处理,实务中按照以下逻辑顺序调控为宜:

      1.在父母双方感情未完全破裂的情况下,促进双方和好。

      2.双方无法和好的前提下,首先应当争取从旁促进双方自行达成合意,在物质条件符合的情况下,尊重家庭内部达成的决定,尊重父母的意愿。

      3.无法达成合意的情况下,首先考虑父母的义务履行能力,再考虑子女的意愿,父母的意愿,在此基础上结合本案的其他影响因素和法律规定的情况综合判断,最有利于子女成长的怎样一种抚养状态。

      4.对义务履行能力的前置考虑范围应当以底线标准为基础,而非以最优逻辑为基础。即考虑父母是否具备抚养子女的基本照顾能力和经济能力,而非父母哪一方条件更为优越,更有利于子女更好地发展。父母条件的优越性应当在最后和其他因素一同综合考虑,而非前置考虑,因为子女的成长并非单独基于物质条件的丰富程度。

      注:

      1.本文中的“子女”,主要指未成年子女或符合法律规定的不能独立生活的成年子女。

      2.以上观点仅供参考,如有不足之处,请指正。

 

微信图片_20210907093324.jpg 

凌秋阳

四川恒和信律师事务所专职律师

 

      毕业于日本广岛大学,具备留学背景,有良好的日语和英语基础,法律日语、法律英语基础良好。现就业于四川恒和信律师事务所,主要业务范围主要包括政府、国企法律顾问,行政法律事务,民商事一般法律纠纷,债券业务,PPP项目法律事务,股权及相关法律尽职调查、土地并购业务、破产重组业务、金融法律业务等。

      凭借过硬的业务能力、良好的法律素养,擅长与客户沟通和交流,善于将错综复杂的法律问题逐一化解,既帮助企业解决了法律问题,无形之中亦提高了客户的规避法律风险的能力,以高效优质的法律服务赢得了客户的信赖和好评。