咨询热线:028-87534001
CN EN

咨询热线

028-87534001
在线留言

合规研究 10 期 | 企业参加政府采购活动的法律风险与合规建设

发布日期:2023-09-21

作者 | 李翠玲 宋艾芸

 

前言:随着政府采购的普及,越来越多企业通过参加政府采购成为中标、成交供应商来获取市场。企业参加政府采购活动,应当遵守政府采购法律制度。据统计,政府采购法律制度规定了17项供应商行政处罚事项,涉及罚款、纳入不良行为记录名单、禁止参加政府采购活动、没收违法所得等处罚内容,构成犯罪的,依法追究刑事责任。除此之外,若供应商的投标或响应行为不符合法定要求或采购文件要求的,则可能被追究民事赔偿责任、拒收响应文件、响应无效或被取消中标成交资格等。因此,企业在参加政府采购活动中,面临“投标不中”“可能被罚”双重法律风险,影响企业生存、发展,企业政府采购合规建设尤为重要。

本文在梳理企业参加政府采购活动的法律风险基础上,提出合规建设建议,发挥政府采购律师顾问作用,旨在助力企业合规建设,依法参加政府采购活动,防范法律风险的同时提高中标、成交率。

一、法律风险分析

(一)处罚风险  

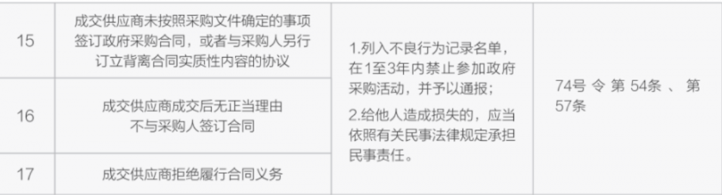
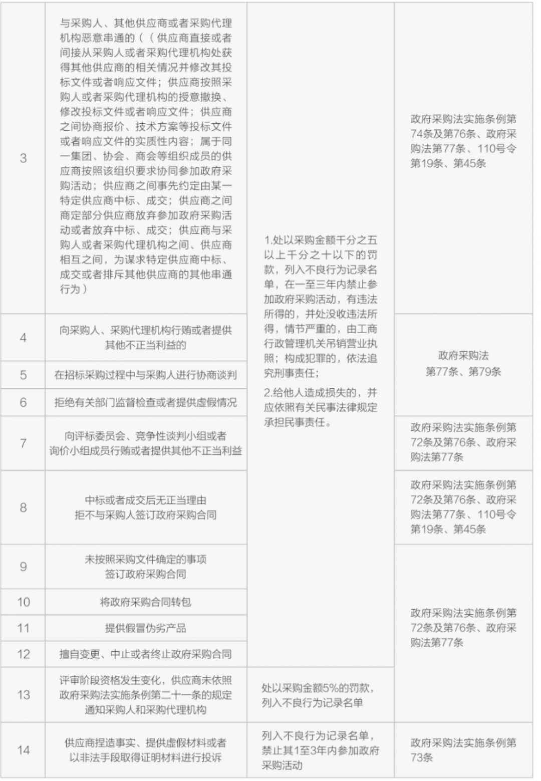
根据《中华人民共和国政府采购法》《中华人民共和国政府采购法实施条例》《政府采购非招标采购方式管理办法》(财政部令第74号)等规定,供应商在政府采购中共有17项行政处罚事项,具体如下:


微信图片_20230922103726.png 

微信图片_20230922103737.png 


供应商有第1-5项、第7项、第13项情形的,中标、成交无效。值得注意的是,在普通民商事活动中,协商变更、终止合同等属于意思自治;中标成交后无正当理由不签订合同、签订合同未按照采购文件确定事项签订、拒绝履行合同义务等,属于违约行为。但政府采购活动中则可能构成行政处罚事项,供应商往往在政府采购活动中以一般民商事思维处理问题,认为具有前述情形最多追究民事赔偿责任,没有意识到行政处罚风险。

(二)其他风险 

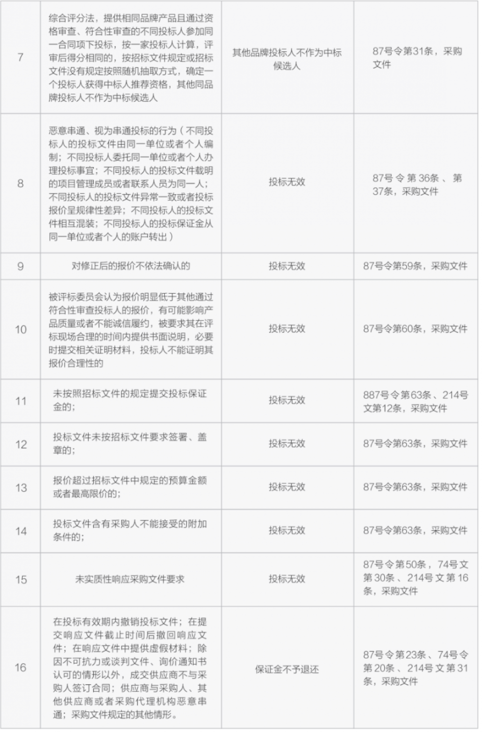
除行政处罚、刑事处罚风险外,企业参加政府采购活动还存在被拒收投标文件、被拒绝参加政府采购活动、资格审查不通过、符合性审查不通过,被无效处理等风险,不能达成中标或成交的目的。具体如下:


微信图片_20230922103742.png 

微信图片_20230922103745.png 

微信图片_20230922103749.png 

微信图片_20230922103757.png 


二、企业合规建设要点

(一)风险意识和知识体系建设 

开展法律风险分析、政府采购法律法规解析、政府采购流程、典型案例等培训学习,加强政府采购知识体系建设,熟悉政府采购各流程和相关风险点,坚持公开透明、公平竞争、公正和诚实信用原则,树立和强化法律风险意识。

(二)合规内控管理制度建设

按照企业内部具体情况,建设内部控制制度。抓关键环节、岗位和重大风险事项,从严管理、重点防控;发挥内部机构之间,相关业务、环节和岗位之间的相互监督和制约作用,合理安排分工,明确时限要求,优化流程衔接,健全档案管理,提高工作效率;完善决策、执行机制,完善内部审核制度,实行办理、复核、审定的内部审核和执行机制,对照法律及采购文件要求,逐层把关;执行权责一致、奖惩分明的薪酬分配和奖惩制度,有错必究、失责必惩,提高工作效能。

(三)维权机制建设 

供应商认为采购文件、采购过程和中标、成交结果使自己的权益受到损害的,可以在知道或者应知其权益受到损害之日起七个工作日内,以书面形式向采购人、采购代理机构提出质疑。对质疑答复不满或者采购人、代理机构未在质疑答复期内答复的,供应商可以在质疑答复期满后十五个工作日内向财政部门提出投诉。供应商若被举报、投诉、立案调查取证、告知处罚等,依法具有陈述申辩的权利,可以作出投诉答复,或陈述申辩,或依法申请听证。对投诉处理决定、处罚决定等不服,可以在收到投诉处理决定后60日内申请行政复议,对行政复议不服的,可以在收到行政复议决定后15日内起诉,也可以直接在收到投诉处理决定后6个月内起诉。供应商发现政府采购活动有违法违规的,可以举报。

鉴于此,企业可以建立维权机制,在内控制度基础上明确维权归口人员,发现采购文件、采购过程或采购结果违法违规,损害自己合法权益的,及时通过上述渠道维护自身合法权益,提高中标成交率。涉及被举报、投诉、立案调查取证、告知处罚等,把握陈述申辩机会,收集证据,结合案件事实和法律规定,作陈述申辩,甚至结合案件情况,及时改正、主动减轻违法行为危害结果等,避免被确认中标、成交无效,避免或减轻处罚风险。

三、律师提供供应商合规专项法律服务的要点

随着财政部门、采购人、采购代理机构等主体的政府采购合规意识,以及财政部门监督管理水平和强度的提高、企业之间的竞争加剧,政府采购专业律师参与企业合规建设愈发重要。政府采购专业律师具有专业、行业优势,尤其若律师具有常年为财政部门提供政府采购专项法律服务经验,则更加能精准预判和防范企业法律风险,提高企业中标、成交率。律师提供供应商合规专项法律服务的内容要点,包括:

(一)为企业开展风险评估,提出法律意见 

风险评估可划分为日常风险评估和具体项目风险评估。日常风险评估,是从企业投标相关部门分工、岗位职权和工作方法、决策程序、档案管理等企业投标管理现状,以及以往项目风险测评相结合,评估企业参加政府采购风险系数,把握企业重大风险事项,为合规管理制度建立或完善、风险防范提供参考。具体项目风险评估,是以项目参加前准备、采购文件获取、投标文件编制、中标成交通知书领取、合同签订及履行等采购过程各环节的风险评估,着重审查投标文件、预估综合得分、审查采购合同和履约验收材料等,提出法律意见。

(二)为企业量身定制政府采购培训课程,开展专题培训

根据企业具体情况和需要,为企业量身定制专题培训课程,课程范围可覆盖供应商法律风险分析和防范、政府采购法律法规解析、政府采购流程和要点、典型案例等内容,助力企业加强政府采购知识体系建设,熟悉政府采购各流程和相关风险点,树立和强化法律风险意识。

(三)按照企业实际情况,起草合规内控管理制度

根据风险评估结果和企业具体实际,结合企业既有规章管理制度,起草政府采购合规内控管理制度。助力企业防范参加政府采购全过程,以及项目前期、投标文件编制、投标资料获取、恶意串通、项目退出、合同履行等容易发生违法行为的重点环节法律风险,在防范法律风险同时提高中标、成交率,助力企业高质量发展。

(四)接受企业委托,代理维权案件 

接受企业委托,代理企业提出的,或涉及企业权益的他人或财政部门提起的举报、质疑、投诉、财政监督、行政处罚、行政复议、行政诉讼等案件。以财政监督管理部门思维,合理评估案件利弊风险。勤勉、尽责,依法维护企业的合法权益,依法为企业争取合法利益、避免或减轻企业和相关责任人法律风险。


微信图片_20230922105949.png 

微信图片_20230922105959.png