◆作者:曾永先律师
随着破产程序的发展与普及,破产法律制度与税收法律制度之间的联系与交叉也越来越多。本文以破产程序中的房产税、城镇土地使用税为切入点,将破产程序视为申缴房产税与城镇土地使用税(以下合称“房土两税”)的一个特殊区域,试图结合相关法律、法规等规范性文件、司法实务过程中的具体案例,探讨如何定位破产程序中新生的房土两税以及迟延缴纳房土两税连带产生的滞纳金,破产程序中由谁负责申报新生的房土两税,如何督促相关负责人及时申报,申报过程中涉及的房土两税优惠政策及其存在的操作难题,因政策问题造成的实践困境应如何完善等问题,力求从可操作层面提出解决上述问题的完善之路。
一、破产程序中新生的房土两税及其滞纳金的性质定位
从人民法院受理破产申请之日起,债务人就进入了破产程序,但由于此时的债务人尚未进行注销登记,在破产程序中仍然作为一个纳税主体,负有纳税义务,这其中就包括了破产程序中新生的房土两税及其迟延缴纳产生的滞纳金。然而,对于这类税收债权的定性和清偿顺位问题,无论是破产法律制度还是税收法律制度,都未对其做出具体的规定。因此,本文对这两者的探讨显得至关重要。
(一)破产程序中新生房土两税的清偿顺位
对新生房土两税的清偿顺位,一直是困扰破产管理人和受案法院的问题所在,而要解决在破产程序中新生房土两税的清偿顺位问题,笔者认为应当从其性质的认定着手。首先,依据《企业破产法》第四十四条(注1)的规定可知,破产债权是破产程序开始前就已经成立的债权,因此,排除了新生房土两税作为破产债权的性质。其次,根据税收法律制度的内容来看,并没有对破产程序中的债务人豁免纳税义务的规定,那么从《企业破产法》(注2)及其相关规定来看,笔者认为将破产程序中的新生房土两税界定为破产费用或共益债务更为合适,具体实践中也存在该种界定,例如,《上海市高级人民法院、国家税务总局上海市税务局关于优化企业破产程序中涉税事项办理的实施意见》第一条第五项规定:企业因破产财产的使用、拍卖、变现所产生的应当由企业缴纳的税费。相关税费依法按照共益债务或者破产费用,由破产财产随时清偿。从本质上看,破产程序中新生的房土两税债权是债务人本身运行所需要耗费的成本,其债权的形成从一定程度上来说有利于推动破产程序的顺利进行,更好地保障所有债权人的利益,这与《企业破产法》设置破产费用和共益债务的宗旨相吻合。因此根据《企业破产法》第一百一十三条(注3)的规定,即破产程序中新生的房土两税应当纳入破产费用和共益债务同等清偿顺位的范畴。
(二)破产程序中由新生房土两税连带产生的滞纳金不属于破产债权
关于税收滞纳金在破产程序中的性质认定,一直以来都存在着较大争议。持“惩罚说”的学者认为,规定滞纳金是为了维护国家税收利益和秩序,对纳税人收取滞纳金表明纳税人违反了按时纳税的义务,是国家对相应纳税人采取的一种财产处罚手段。持“利息说”的学者认为,纳税人逾期未缴税款而产生的滞纳金是对占用国家资金的一种补偿方式,属于税收债权产生的一种附属债权。
结合上述两种观点,笔者认为将税款滞纳金认定为补偿性利息更为合适,具体理由为:首先,税收滞纳金发生在纳税人迟延纳税之时,迟延纳税行为是对国家资金的侵占,与私法上迟延履行的补偿性债权原理相类似,加收占用期间产生的“利息”即是对国家的一种补偿;其次,税收滞纳金的产生与行政机关作出的行政处罚不同的是,税收滞纳金是自纳税人逾期之日起自动加收,并不需要税务机关作出行政决定,因而税收滞纳金不同于行政处罚中的利息属性;最后,从《税收征收管理法》的整体布局来看,未将滞纳金的规定放在罚则的章节中也可以看出,税收滞纳金属于补偿性的利息性质。与此同时,在司法实务中,也存在将税收滞纳金认定为补偿性利息的案例,例如,在“杨再维诉海南三亚地税局一案”中,法官在裁定书中就予以明确,滞纳金是由于纳税义务人占用国家税款而支付的补偿金,具有补偿性质。综上所述,无论是从理论层面还是从司法实践层面,都更偏向于将滞纳金认定为具有补偿性质的利息。
根据以上分析,既然将破产程序中新生的房土两税连带产生的滞纳金界定为补偿性质的利息,那么根据《企业破产法》第四十六条、《最高人民法院关于审理企业破产案件若干问题的规定》第六十一条第三项的规定(注4),迟延缴纳破产程序中新生的房土两税而产生的滞纳金则不属于破产债权,税务机关没有理由征收因此产生的滞纳金。从客观上讲,企业进入破产程序,特别是被宣告破产进入资产清理处置阶段后,处于停止经营状态并无经营收入,管理人只能通过财产处置收入支付破产费用、共益债务以及财产分配。资产处置变现前要求企业主动及时清缴房土两税实属强人所难,也是增加破产企业负担的行为,与优化营商环境,降低破产成本的宗旨不符。因此,在破产程序中,迟延申报缴纳房土两税,应当免征滞纳金。
二、破产程序中由谁负责申报缴纳房土两税以及如何督促其及时申报
房土两税在税种类别上属于财产税,纳税主体为财产使用权人或者所有权人以及实际使用人,该财产无论是在使用或是闲置均应征税,征税目的是为了促进财产的合理利用,有效节约资源。因此,由房土两税的性质决定了即使债务人进入破产程序后,管理人也应当按规定申报房土两税。至于企业被宣告破产进入破产清算程序后是否还应当申报并无明确规定,但是从四川省高级人民法院、国家税务局四川省税务局《关于企业破产程序涉税问题处理的意见》中明确“依法进入破产程序的企业纳税确有困难的,管理人可以在人民法院裁定受理破产申请后,按现行规定向主管税务机关申请房土两税困难减免”的规定可以看出,管理人代表企业申报房土两税的起止时间包括破产受理后至破产程序终结全过程。
问题在于,实务操作过程中,管理人利用债务人处于破产程序这个特殊状态而怠于履行申报缴纳房土两税的职责,从而加大了国家税款及时入库的难度,不仅如此,还会因税收欠缴问题阻碍破产程序的推进,进而损害所有债权人的利益。但值得注意的是,目前并没有直接的法律依据对于管理人未积极履行办理债务人涉税事项的行为进行处罚的规定。
鉴于管理人怠于履行纳税申报行为产生的后果如此之大,笔者认为,加快完善管理人代债务人办理纳税事项的督导机制刻不容缓。一方面要加快相关立法,对管理人怠于履行纳税申报的行为进行处罚,另一方面,应该充分利用好府院联动机制,法院作为与管理人联系最为紧密的部门,针对管理人怠于申报纳税的行为,税务机关要及时向法院报告,由法院在对管理人的履职评价中予以体现。针对该做法,个别地方对此也有实践,具体如下:

三、破产程序中涉及房土两税的困难减免政策及实践操作过程中存在的问题
税收优惠作为国家运用税收政策对征税对象减轻或免除税收负担的一种积极措施,目前已经越来越多地受到社会各界关注,尤其是破产程序中的税收优惠已经成为了大部分地方的立法共识。但房产税和城镇土地使用作为两个地方税种,在破产程序中的税收优惠因缺乏国家层面的统一解释而处于模糊地带,造成在实践中各地税务机关对破产程序中申请房土两税减免的债务人优惠力度的差异化。
(一)破产程序中房土两税的困难减免政策
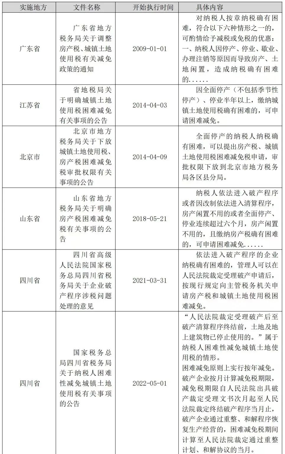
针对房土两税,《房产税暂行条例》第六条和《城镇土地使用税暂行条例》第七条(注5)都规定了,纳税人确有困难的,分别由省级人民政府确定,省级税务机关批准,可以定期减免。根据笔者查阅,各地根据国务院授权对房土两税的困难减免实施情况具体如下:
❍ 除上述列举之外,还有黑龙江、上海、浙江、重庆、河北等省市税务机关有明确规定)
(二)破产程序中涉及房土两税的困难减免政策在实践操作过程中存在的问题
1.减免条件不一致,实践操作难统一
从以上各地的实施情况来看,虽然都是在“确有困难”的原则下展开,但是鉴于地方税种的原因,国家层面并没有对“确有困难”的概念和范围作出全面界定,对房土两税的困难减免放在实际操作中,多由各省税务机关出台公告,对困难性减免的条件予以限定,以致各地减免的条件不一致、规定不一样、操作难统一,税务机关认定时自由裁量权较大。如:有的以关闭、停产为条件,有的以遭受自然灾害为前提,有的设定了亏损幅度,有的限定了产业行业,还有的将“其他困难情形”包含在内。甚至于有些地方的税务机关在破产企业资产负债率高、现金流量枯竭、经营亏损巨大的情况下,房土两税仍然不予减免(注6)。例如,根据《重庆市地方税务局关于调整房产税、城镇土地使用税有关政策的通知》规定,企业在破产程序中,对其所属房产,不论是否闲置,均应照章征收房产税。
2.政策规定空洞化
破产程序中的困难减免事关国家利益、债务人利益以及所有债权人的利益,仅仅规定“确有困难”可申请困难减免是远远不够的。实践中需要细化的问题不胜枚举,例如:债务人进入破产程序以后,对新生的房土两税定期困难减免指的是季度、年度还是整个破产程序?债务人延期申报房土两税是否还可以申请困难减免?管理人怠于代债务人办理房土两税申报及申请困难减免事宜,税务机关是否具有主动提示或者通知的职责?要完善这一系列问题,就要求政策制定机关对房土两税减免政策在破产程序中的意义有更深刻的理解。
3.政策理解存在差异
多数管理人认为企业宣告破产以后,即进入资产处置程序,客观上没有使用房屋和土地,并不存在房土两税的申报缴纳或者减免问题,税务机关则认为房土两税属于财产税范畴,占有即征税。房土两税并非交易环节产生的税款,不存在开具发票等问题,很容易被忽视,同时税收征管人员也未就房土两税申报及申请减免预以提示或指导,往往在资产处置以后甚至税务注销前问题才显现出来。
四、如何完善破产程序中房土两税困难减免政策的制度缺陷
(一)促使税收优惠政策法律化
破产程序中的房土两税优惠政策,还存在着缺乏统一性的问题。从目前的条例、通知、公告等政策性文件来看,房土两税优惠政策过于散乱,缺乏统一性规定或完整的税务处理模式。因此,需要对房土两税优惠法律制度加以完善,促使房土两税减免政策法律化。事实上,依据税收法定的原则,破产程序中的房土两税困难减免应当局限于法律之中,但在具体实践中,房土两税优惠政策往往成为债务人享受减免优惠的主要依据。因此,有必要将目前问题众多的房土两税减免政策进行整理归纳,之后在经过严格的立法程序,使之成为效力等级更高的统一税收优惠法律体系,以更好地为破产企业服务。
(二)充分发挥府院联动机制作用
1.建立法院与税务机关的沟通机制
建立法院与税务机关的对接部门,指定专人负责双方的对接,定期召开沟通、协调会,及时解决破产程序中涉及的税收优惠政策性问题。
2.建立企业破产涉税司法协作机制,及时解决企业破产过程中的涉税问题。
建立数据共享协作机制,搭建法院、税务部门数据共享平台,通过平台实现破产企业相关信息材料的共享、税费征缴的协作等,税务部门可通过数据共享平台及时查询破产企业的财产状况,对缴纳新生房土两税确有困难的企业及时作出认定,并给予房土两税的减免优惠,减轻破产企业的债务负担,优先保障企业职工生存权益以及其他债权人的合法权利。
(三)税务机关主动作为、及早备案
改进困难减免申请条件。税务机关可在征管范围内主动定期开展对存在房土两税纳税困难纳税人的排查工作,对符合困难减免条件的纳税人提前备案,向债务人发出符合困难减免条件的通知。完善出台申请减免的流程,缩短后期申报的资料准备时间及税务机关的认定时间,确保在最短时间内完成审批、减免工作, 使得债务人能尽早享受到政策优惠。
(四)细化困难减免的适用条件
为了督促破产程序中债务人及时缴纳并申请减免房土两税。税务机关需明确申请减免的时间节点,对于逾期申报缴纳房土两税并申请困难减免的债务人需视具体情况确定减免力度。如果债务人迟延缴纳房土两税是因为不可抗力因素并出具相关证据的进行证明的,税务机关对困难减免的申请仍然可按政策规定进行认定,如若债务人迟延缴纳房土两税是因为管理人怠于履责的原因,那么税务机关对债务人的困难减免申请可不予认定,由此给债务人或者债权人造成的损失,由管理人根据《企业破产法》第一百三十条(注7)的规定承担赔偿责任。
(五)明确困难减免申请的适用期间
针对困难减免,房土两税相关条例、公告、通知或者意见中的规定都如出一辙:纳税人确有困难的,实行定期减免。但是相关规定中却未对“定期”进行解释说明,尤其是在破产程序中,其指的到底是按季、按年还是指整个破产程序过程中。从房土两税暂行条例规定来看,房土两税是按年征收,与企业所得税征收规定基本一致。其中,房土两税为分期缴纳,企业所得税为按月或者分季预缴,年终汇算清缴。根据《四川省高级人民法院、国家税务总局四川省税务局关于企业破产程序涉税问题处理的意见》中清算期间企业所得税处理的规定,被人民法院裁定宣告破产的企业,向税务机关办理当期企业所得汇算清缴的,以整个清算期间作为一个独立的纳税年度计算清算所得,期间不需要再进行企业所得税预缴申报,自清算结束之日起15日内完成清算申报。虽然,房土两税暂行条例未对该期间进行规定,但笔者认为破产程序中新生房土两税的申报参照该规定较为适宜,有利于破产企业房土两税申报及困难减免申请的“一揽子服务”和“一次性解决”,降低破产成本。
五、小结
虽然破产制度与税收征管制度在立法理念、内容规定等方面有诸多分歧,但是基于破产企业的现状,双方应当更多地进行协调实现最大的利益平衡。税务部门不能简单、机械地照搬规范性文件,与此同时,破产企业也不能利用自身破产的特殊状态进行逃税、避税,作出违反国家税收法律规范的行为。
实现二者的平衡,不仅可以营造良好的征税环境,同时也贴合了破产制度构建的初衷,减少破产企业债务负担,维护全体债权人的利益。

注:
1.《中华人民共和国企业破产法》第四十四条 人民法院受理破产申请时对债务人享有债权的债权人,依照本法规定的程序行使权利
2.《中华人民共和国企业破产法》第四十一条、四十二条、四十三条。
3.《中华人民共和国企业破产法》第一百一十三条 破产财产在优先清偿破产费用和共益债务后,依照下列顺序清偿......
4.《中华人民共和国企业破产法》第四十六条 附利息的债权自破产申请受理时起停止计息。《最高人民法院关于审理企业破产案件若干问题的规定》第六十一条 下列债权不属于破产债权......(三)破产宣告后的债务利息。
5.《中华人民共和国房产税暂行条例》第六条 除本条例第五条规定者外,纳税人纳税确有困难的,可由省、自治区、直辖市人民政府确定,定期减征或者免征房产税。《中华人民共和国城镇土地使用税暂行条例》第七条 除本条例第六条规定外,纳税人缴纳土地使用税确有困难需要定期减免的,由省、自治区、直辖市税务机关审核后,报国家税务局批准。
6.徐战成.企业破产涉税百问及经典案例解析.北京:中国税务出版社,2021.6。
7.《中华人民共和国企业破产法》第一百三十条 管理人未依照本法规定勤勉尽责,忠实执行职务的,人民法院可以依法处以罚款;给债权人、债务人或者第三人造成损失的,依法承担赔偿责任。