咨询热线:028-87534001
CN EN

咨询热线

028-87534001
在线留言

职务侵占罪三十大刑事实务要点与报案指引

发布日期:2024-06-03

作者:曾利娟、陈育龙

 

一、前言

党的二十大报告强调“优化民营企业发展环境,依法保护民营企业产权和企业家权益,促进民营经济发展壮大。”2021年3月1日生效的《刑法修正案(十一)》对职务侵占罪的量刑规范予以细化,增加数额特别巨大的量刑情节,提高了法定刑,并增设了罚金刑,加大了对民营企业内部腐败的打击力度。2022年4月6日发布的《关于公安机关管辖的刑事案件立案追诉标准的规定(二)》,将职务侵占罪立案追诉标准降到3万元。此后,最高人民检察院于2022年5月5日,发布《依法办理民营企业职务侵占犯罪典型案例》,传递了“从严打击民营企业腐败犯罪”的信号。

我国许多民营企业呈现出经营管理不规范、产权归属不清晰等特征,企业个人化、家族化色彩浓厚,若出现企业内部人员,尤其是管理层之间的矛盾,相关人员涉刑风险增大。企业应特别重视职务侵占等内部腐败及舞弊风险治理,相关人员亦应重视相关刑事风险防范。

本文对职务侵占罪的刑法基本规定、立案标准、量刑标准、报案证据指引进行了梳理,并根据司法解释、相关规定及权威案例,总结出三十大刑事实务要点,以期为民营企业及相关人员提供风险识别参考,并为刑事辩护与合规业务提供智识支持。

二、职务侵占罪的刑法规定

《刑法》第二百七十一条 公司、企业或者其他单位的工作人员,利用职务上的便利,将本单位财物非法占为己有,数额较大的,处三年以下有期徒刑或者拘役,并处罚金;数额巨大的,处三年以上十年以下有期徒刑,并处罚金;数额特别巨大的,处十年以上有期徒刑或者无期徒刑,并处罚金。

国有公司、企业或者其他国有单位中从事公务的人员和国有公司、企业或者其他国有单位委派到非国有公司、企业以及其他单位从事公务的人员有前款行为的,依照本法第三百八十二条、第三百八十三条的规定定罪处罚。

三、职务侵占罪的立案标准

《最高人民检察院、公安部关于公安机关管辖的刑事案件立案追诉标准的规定(二)》(2022)

第七十六条〔职务侵占案(刑法第二百七十一条第一款)〕公司、企业或者其他单位的人员,利用职务上的便利,将本单位财物非法占为己有,数额在三万元以上的,应予立案追诉。

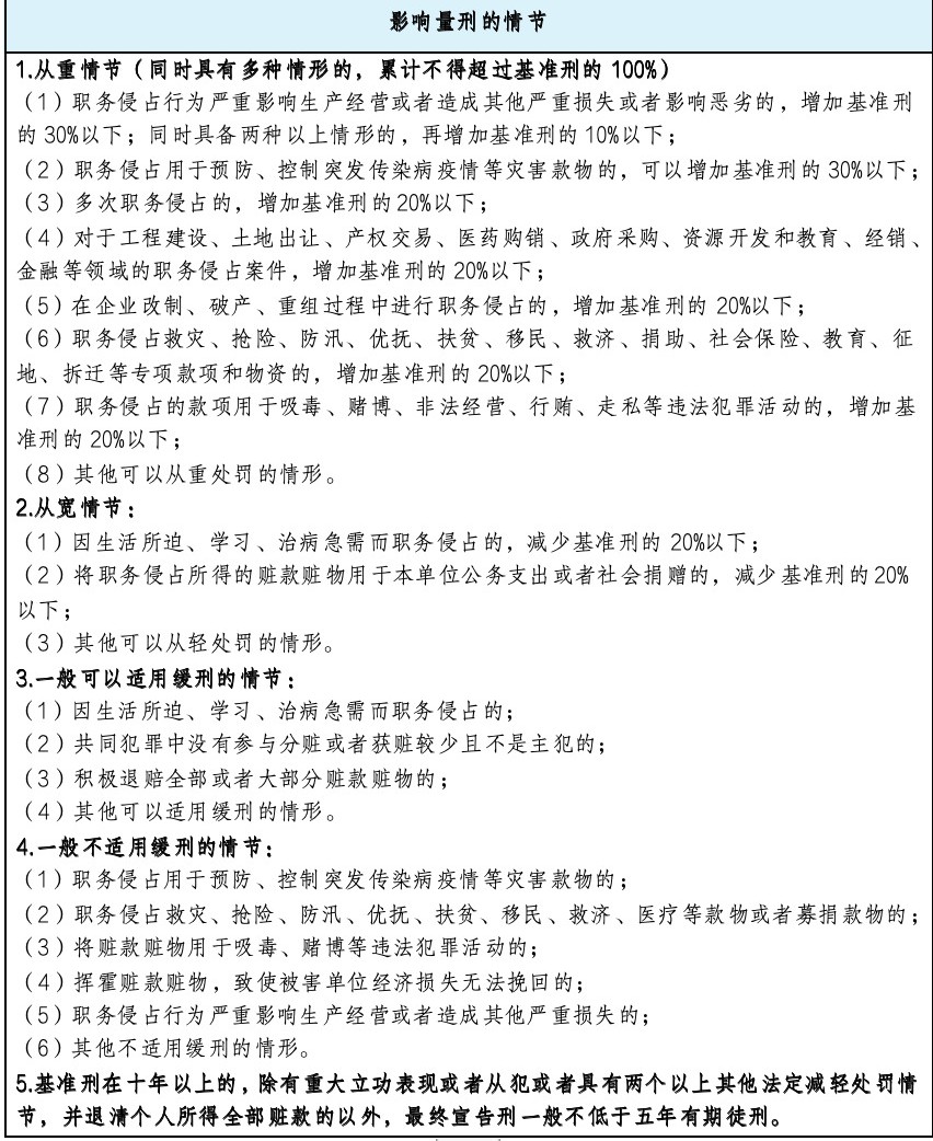
四、职务侵占罪的量刑规范

《关于常见犯罪的量刑指导意见(试行)》(2021年)


微信图片_20240604093322.png

 

四川省高级人民法院 四川省人民检察院《关于常见犯罪的量刑指导意见(试行)》实施细则(试行)(2021年)


2.png 

3.jpg 


五、现行有效的刑法规范汇总

01.关于办理贪污贿赂刑事案件适用法律若干问题的解释(2016年)

02.关于个人独资企业员工能否成为职务侵占罪主体问题的复函(2011年)

03.关于办理国家出资企业中职务犯罪案件具体应用法律若干问题的意见(2010年)

04.关于对通过虚假验资骗取工商营业执照的“三无”企业能否成为职务侵占罪客体问题征求意见的复函(2008年)

05.对关于公司人员利用职务上的便利采取欺骗等手段非法占有股东股权的行为如何定性处理的批复的意见(2005年)

06.关于对非法占有他人股权是否构成职务侵占罪问题的工作意见(2005年)

07.关于宗教活动场所工作人员能否构成职务侵占或挪用资金犯罪主体的批复(2004年)

08.关于在国有资本控股、参股的股份有限公司中从事管理工作的人员利用职务便利非法占有本公司财物如何定罪问题的批复(2001年)

09.关于审理贪污、职务侵占案件如何认定共同犯罪几个问题的解释(2000年)

10.关于村民小组组长利用职务便利非法占有公共财物行为如何定性问题的批复(1999年)

六、职务侵占罪实务认定要点

(一)关于职务侵占罪主体的认定

职务侵占的主体仅限于公司、企业或者其他单位的工作人员,且不具有国家工作人员身份。在审查是否属于职务侵占罪的主体时,应当重点关注国有与非国有之间的界限、行为人实施侵占行为的时间、单位是否具有独立财产权等情形。

01.关于个人独资企业员工是否构成职务侵占罪的主体问题

职务侵占罪规定中的“单位”,包括“个人独资企业”。主要理由是:刑法第三十条规定的单位犯罪的“单位”与刑法第二百七十一条职务侵占罪的单位有所区别。

单位犯罪的“单位”是作为犯罪主体应当追究刑事责任的“单位”。不具有法人资格的独资企业不能成为单位犯罪主体,主要是考虑此类企业因无独立财产、个人与企业行为的界限难以区分,不具备独立承担刑事责任的能力。

职务侵占罪的“单位”是财产被侵害需要刑法保护的“单位”,责任追究针对的是该“单位”中的个人。职务侵占罪立法目的在于保护单位财产,惩处单位内工作人员利用职务便利,侵占单位财产的行为。因此职务侵占罪的“单位”应当也包括独资企业。

02.关于宗教活动场所工作人员的主体问题

根据《宗教活动场所管理条例》(国务院令第145号令)等有关规定,宗教活动场所属于职务侵占罪、挪用资金罪所规定的“其他单位”的范围。宗教活动场所的财产属于公共财产或信教公民共有财产,受法律保护,任何组织和个人不得侵占、哄抢、私分和非法处分宗教团体、宗教活动场所的合法财产。宗教活动场所的管理人员利用职务之便,侵占或挪用宗教活动场所公共财产的,可以构成职务侵占罪或挪用资金罪。

03.关于村干部的主体问题

村民小组组长:利用职务上的便利,将村民小组集体财产非法占为己有,数额较大的行为,应当以职务侵占罪定罪处罚。

村委会和村党支部成员:利用职务便利侵吞集体财产犯罪的定性问题,为了保证案件的及时审理,在没有司法解释规定之前,对于已起诉到法院的这类案件,原则上以职务侵占罪定罪处罚。

04.关于居民小组下设生产队工作人员的主体问题

在法律、法规以及司法解释没有明确规定的情况下,不宜将“居民小组”以及其下设的生产队认定为刑法意义上的“其他单位”。

05.关于业主委员会主任的主体问题

利用担任业主委员会主任的职务,将小区警卫室用房对外出租后所得租金占为己有,属于职务侵占犯罪行为。

06.通过虚假验资骗取工商营业执照的“三无”企事业单位人员的主体问题

行为人通过虚假验资骗取工商营业执照成立的企业,即便为“三无”企业,只要具有法人资格,并且不是为进行违法犯罪活动而设立的公司、企业、事业单位,或公司、企业、事业单位设立后,不是以实施犯罪为主要活动的,能够成为《刑法》第二百七十一条第一款职务侵占罪规定的“公司、企业或者其他单位”。这些单位中的人员,利用职务上的便利,将单位财物非法占为己有,数额较大的,构成职务侵占罪。

07.单位临时工的主体问题

《刑法》第二百七十一条第一款中的“公司、企业或者其他单位的人员”,一般包括正式职工、合同工和临时工三种成分。是否构成职务侵占罪,关键在于这些人员非法占有单位财物(包括单位管理、使用、运输中的其他公司财产)是否利用了职务上的便利,而不是行为人在单位的“身份”因此,即便是临时工,只要利用了单位赋予的主管、管理或者经手本单位财物的权力,都可以成为职务侵占罪的主体。【贺某某职务侵占案,入库编号:2023-04-1-226-003】

08.保险代理人的主体问题

保险代理人与保险公司签订保险代理合同书,接受保险公司的培训与管理,根据保险公司委托,在授权范围内以保险公司的名义代为办理保险业务,并收取佣金。保险代理人与保险公司在实质上符合事实劳动关系。保险代理人在一定时期内实际履行着单位职责,承担着与保险公司业务员相同的工作任务,具有保险公司日常经营业务过程中的职务便利,可以成为职务侵占罪的犯罪主体。【徐某某、朱某某职务侵占案,入库编号:2023-05-1-226-009】

(二)关于“利用职务上的便利”的认定

“利用职务上的便利”,是指行为人在实施犯罪时,利用自身的职权,或者利用自身因执行职务而获取的主管、管理、经手本单位财物的便利条件。审查时主要关注行为人的职务便利范围、可以实施职务便利期间、是否通过职务便利获取财产等,至于行为人是正式员工、合同工,还是临时工并非判断“利用职务上的便利”的关键。

01.“利用职务上的便利”的基本认定

主管:一般是指对单位财物有调拨、安排、使用、决定的权力。

管理:是指具有决定、办理、处置某一事务的权力,并由此权力而对人事、财物产生一定的制约和影响。

经手:是指因工作需要在一定时间内控制单位的财物,包括因工作需要合法持有单位财物的便利,而不包括因工作关系熟悉作案环境、容易接近单位财物等方便条件。

综上,职务侵占罪中的“利用职务上的便利”必须直接基于行为人的职责而产生,这是刑法对特定主体实施侵犯单位财产犯罪行为进行单独评价的基本依据,认定行为人是否利用了职务上的便利,主要要看该便利条件是否直接为其工作职责内容所包括。【贺某某职务侵占案,入库编号:2023-04-1-226-003】

02.财物管理权、支配权、处置权有两人以上共同行使,利用职务之便的认定

实践中,主管、管理、经手单位财物的通常不是一人,出于相互制约、相互监督的需要,单位财物的支配权、处置权及管理权往往由两人或两人以上共同行使。这种情况下,行为人对单位财物的管理权限仍及于职责范围的全部,其管理权能以及因该管理权所产生的便利亦不因有其他共同管理人而受到影响,其单独利用其管理职务便利窃取本单位财物的行为不影响“利用职务上的便利”的认定。【刘某职务侵占案:刑事审判参考第516号】

03.名义职务与实际职务不一致的,应当如何判断是否利用了职务之便?

当名义职务与实际职务范围不一致时,应以实际职务范围为标准,判断行为人是否利用了职务之便。【林某职务侵占案,刑事审判参考:第247号】

04.单位员工截留本单位受托收取的业务合作方现金费用的行为,是否属于利用职务之便?

司法实践中,对单位职工将本单位财物占为己有的行为如何定性,要视单位性质、行为人的身份、犯罪手段、涉案财物属性等因素综合判定。单位员工利用本单位业务合作方的收费系统漏洞,制造代收业务费用结算金额减少的假象,截留本单位受托收取的业务合作方现金费用的行为,属于利用职务便利侵占本单位管理控制的财物的行为,符合职务侵占罪的构成要件。【谭某某职务侵占案:刑事审判参考第1137号】

05.货物承运人利用职务之便的认定

普通货物运输的承运人不仅负有将货物安全及时地送达目的地的职责,同时对该货物负有直接保管的义务。货运驾驶员在运输途中,利用其运输、保管货物的职务便利窃取货物的行为,构成职务侵占罪。【上海市长宁区人民检察院诉李某职务侵占案,公报案例:2009年第8期】

(三)关于职务侵占对象的认定

职务侵占的对象是本单位财物,包括已经在本单位的占有、管理之下并为本单位所有的财物;本单位虽尚未占有、支配但属于本单位所有的债权;本单位依照法律规定和契约约定临时管理、使用或运输的他人财物。需要注意,财物需为有经济价值的物,而不包括更高职位、职务等非财产性利益。

01.本单位资金范围:原有资金+确定收益

职务侵占罪中的“本单位的资金”,既可以是本单位的原有资金,也可以是应当交付给本单位的客户资金。对于单位的应收款项、可得利益等确定收益,虽然尚未进入单位账户或者由单位实际控制,仍属于单位的财物。【聂某某职务侵占案,入库编号:2024-03-1-226-001】

02.涉案财物权属存在争议的认定

没有充分、确实的证据证明该财物的所有权归属于单位的,不能认定构成职务侵占罪。【王某职务侵占案,入库编号:2023-16-1-226-002】

03.关于职务侵占数额的认定

职务侵占罪的犯罪金额应当以行为人实际侵占单位财物的金额作为犯罪金额,依法不扣除为完成犯罪支付的成本。【冯某某职务侵占案,入库编号:2024-05-1-226-007】

04.一人公司的法定代表人职务侵占数额的认定

在实际股东仅有法定代表人一人、其个人财产与公司财产混同的情况下,主观上难以认定具有非法占有的故意,客观上并未侵犯其他挂名股东的权益,故形成财产混同的相应数额不应计算在职务侵占的数额内,应从犯罪数额中扣除。【王某某职务侵占案,入库编号:2023-05-1-226-007】

(四)关于具体侵占行为的认定

司法实践中,职务侵占行为样态丰富,判断该行为是否属于职务侵占的犯罪行为不能脱离对“职务侵占主体”、“职务上的便利”、“职务侵占对象”以及“侵占数额”的认定。但是针对某些具体行为的判断,尚存争议,有必要予以总结与明确。

01.“以假充真”侵占门票收入款的行为如何认定?

行为人利用职务之便,将假票冒充真票出售给游客,对持假观光券的票款收入占为己有,其行为构成职务侵占罪。【董某、岑某等伪造有价票证、职务侵占案:刑事审判参考第312号】

02.员工加价销售公司产品侵吞差额利润的行为如何认定?

行为人利用职务便利条件,虚构加盟商的名义从单位订购产品,享受加盟商的价格优惠,再私自加价销售给非加盟商,侵吞差额利润,因公司销售给包括员工、非加盟商的价格高于加盟商的价格,故从中牟取的利益属于单位财物,而非行为人劳动所得,职务行为与非法占有单位财物的行为存在因果关系,构成职务侵占罪。【熊某某、雷某职务侵占案,入库编号:2024-05-1-226-005】

03.利用职务便利盗卖单位游戏“武器装备”的行为如何定性?

行为人系某网络公司游戏项目管理中心运维部经理,负责对服务器、游戏软件进行维护和游戏环境内容的更新。行为人通过修改游戏数据,创造游戏“武器、装备”,贩卖给游戏玩家牟利的行为,属于利用职务之便侵占单位财产,应当认定为职务侵占罪。【王某某、金某、汤某职务侵占案:刑事审判参考第461号】

04.利用职务便利截留私募基金财产归个人所有的行为如何认定?

私募基金工作人员在投资过程中,利用职务便利截留私募基金财产非法占为己有的,构成职务侵占罪,侵占数额以私募基金实际受损失数额计算。为投资人进行股票、债券投资是私募证券投资基金的主要业务,管理人员除约定的管理费用外,不应从中获取任何其他利益,对于使用欺骗、隐瞒等方式与私募基金开展不正当交易,将本应归属于私募基金的利益输送至个人的,其实质是截留私募基金财产非法占为己有,应当以职务侵占罪追究刑事责任。【郭某、王某职务侵占案,入库编号:2024-04-1-226-001】

05.将个人银行卡提供给单位使用后,通过挂失方式取走卡内资金的行为如何认定?

持卡人与银行系存款债权债务关系。银行对持卡人与使用人是否为同一人没有实质审查义务。单位将钱款存入行为人名下的银行卡,实际赋予了行为人为单位利益管理该银行卡、保管卡内钱款的职权。行为人以非法占有为目的,利用其保管银行卡内钱款的便利,通过挂失、补卡等行为将单位钱款取出自用,系利用职务上的便利将本单位财物非法占为己有,符合刑法第二百七十一条规定的,以职务侵占罪论处。【关某某、赵某职务侵占案,入库编号:2024-05-1-226-008】

06.关于利用职务便利侵占他人股份继而侵占公司财产的行为如何定性?

股份属于股东的财产性利益,可以成为刑法意义上的财物,侵占他人股份的行为构成财产犯罪。股权属于股东个人财产而非公司财产,公司职员利用职务便利侵占股权的行为通常不构成职务侵占罪,但如果侵占股权后进一步侵占公司财产的,则构成职务侵占罪。具体来说,就是通过侵占其他股东的股权使自己的股份比例得以增加,进而改变公司的股权结构,然后就可以通过合法的程序,如通过董事会、股东会会议作出违背公司利益的决议,将公司利益向自己转移。故其侵占股权的行为属于侵占公司财产行为的一部分,应当定性为职务侵占行为。【王某某职务侵占案,入库编号:2023-04-1-226-002】

(五)共同犯罪的认定

根据《关于审理贪污、职务侵占案件如何认定共同犯罪几个问题的解释》的规定,行为人与公司、企业或者其他单位的人员勾结,利用公司、企业或者其他单位人员的职务便利,共同将该单位财物非法占为己有,数额较大的,以职务侵占罪共犯论处。

事前与职务侵占罪的犯罪分子通谋,帮助掩饰、隐瞒犯罪所得的,以职务侵占罪的共犯论处,在共同犯罪中的地位、作用,可以根据行为人实际所起的地位、作用认定。【孙某亮职务侵占案,入库编号:2023-05-1-226-001】

(六)职务侵占罪与其他罪名的竟合与区分

司法实践中,职务侵占罪与贪污罪、挪用资金罪、盗窃罪、诈骗罪、侵占罪在构成要件上存在类似,甚至重合的情况。因此,在判断此罪与彼罪时容易混淆,应当重点审查行为人是否从事公务、是否具有先行合法占有情形、是否具有非法占有的目的等要素,进行综合判断。

01.职务侵占罪与盗窃罪、诈骗罪等罪名的竟合

总体认定原则:非国家工作人员侵占本单位财物的行为可能触犯盗窃罪、诈骗罪、职务侵占罪等罪名。只要行为人非法占有本单位财物系利用其职务上的便利,无论其采取的是侵吞、窃取手段,还是骗取等手段,均不影响该行为构成职务侵占罪。【韩某职务侵占案,入库编号:2023-02-1-226-001】

02.职务侵占罪与贪污罪的区分

应仔细辨别行为时间节点、职权属性、涉案财产性质、占有目的等,区分是否涉及特定公务,综合评价行为构成贪污罪还是职务侵占罪。如:

(1)土地征收、旧村改造等过程中,村干部“侵吞公款”的认定

在土地征收、旧村改造等过程中,出现村干部以权谋私、“侵吞公款”的情况时,对村干部行为的定性应当着重考量行为人行为的时间节点。实施犯罪行为时,若协助政府管理土地征用补偿费用等工作已经完成,其便不属于“其他依法从事公务的人员”,实施犯罪利用的是村干部管理村集体事务的职务便利,此时共同私分村集体财产的,应以职务侵占罪处罚。若协助政府管理土地征用补偿费用等工作正在进行,村干部可能成为“其他从事公务人员”,以权谋私的行为也可能成为贪污罪。【王某甲、王某乙职务侵占案,入库编号:2024-05-1-226-003】

(2)受国家机关委派收取规费的行为的认定

受国家机关聘任、委派的,只有“从事公务”的人员才能“以国家工作人员论”。“从事公务”包括对国有财产的管理和经营。被告人受聘负责收取国家规费、开票并将钱款缴存上门收款的银行工作人员的,其所收取的款项虽为国家规费,但其对该款项不具有管理、经营等职务,不属于受委派、聘任从事公务的人员,不能以国家工作人员论。被告人在收取国家规费的过程中,利用工作便利,侵吞国家财产数额较大的,应当以职务侵占罪对其定罪处罚。【王某某职务侵占案,入库编号:2023-05-1-226-006】

03.职务侵占罪与挪用资金罪的区别

两罪区分的关键,在于主观上是否具有非法占有的目的。在两罪的界定层面,有非法占有目的,构成职务侵占罪,没有非法占有目的,则构成挪用资金罪。

04.职务侵占罪与盗窃罪的区分

(1)职务侵占罪和盗窃罪的核心区别在于是否利用职务上的便利:由于职务侵占行为的手段通常就是窃取,很容易会和盗窃罪发生混淆。顺利盗卖财产是因为职务便利这一特殊原因,应当按照职务侵占罪来定罪处罚。【严某勇职务侵占案,入库编号:2024-05-1-226-002】

(2)是否先行合法占有:从行为人在实施犯罪行为前是否合法“占有”财物进行区分,职务侵占罪的行为人在犯罪前基于职务便利已经合法占有财物,在代表单位处理事务过程中,利用职务之便,将本应交单位的财物据为己有,而盗窃罪自始至终为非法占有。【付某、李某职务侵占案,入库编号:2023-03-1-226-001】

(3)是否存在主管、管理、经手的职责:从行为人的工作职责进行区分,职务侵占罪的行为人具有主管、管理、经手财物的职责,盗窃罪的行为人则不具有上述职责。

(4)侵犯客体不同:职务侵占罪与盗窃罪的客体不同,职务侵占罪还侵犯了职务的廉洁性。盗窃罪所侵犯的法益仅为他人财产权利。【许某某、汤某某盗窃案,入库编号:2023-04-1-221-003】

(5)特别法条优于一般法条原则:利用职务便利实施窃取非国有单位财物的行为,虽同时符合职务侵占罪和盗窃罪的构成要件,但因窃取型职务侵占罪与盗窃罪系交叉式法条竞合关系,且不法程度存在差异,应遵循“特别法条优于一般法条”的处理原则,认定为职务侵占罪。【张某职务侵占案,入库编号:2023-05-1-226-008】

05.职务侵占罪与诈骗罪的区分

判断行为人占有、处分被害人财物的行为性质,必须看该财产是否处于行为人所在单位占有和控制下。如果是,那么行为人的行为性质属于职务侵占;如果不是,那么行为人的行为性质属于诈骗。单就诈骗罪和职务侵占罪而言,诈骗罪非法占有他人财物的本质手段是“骗”,即使存在职务身份产生的推进犯罪效果的作用,通常也是服务于“骗”这一核心要素的。【杨某诈骗案,入库编号:2023-05-1-222-010】

06.职务侵占罪与合同诈骗罪的区分

在收到本应交给公司的货物后,以非法占有为目的,擅自将货物予以销售,取得货款及销售款,个人将款项侵吞,其行为构成职务侵占罪而非合同诈骗罪。【虞某某职务侵占案,入库编号:2023-05-1-226-002】

七、职务侵占罪报案证据指引

01.报案书、控告书或举报书一份。

02.报案人、控告人、举报人(包括单位)的主体身份证据,如身份证、工作证复印件、委托书等。

03.被控告人、被举报人的主体身份证据,如:劳动合同、职务任免书、工资发放明细表、单位缴纳社保凭证等。

04.能够证明涉案公司、企业或其他单位的主体材料,如:工商注册资料(包括公司章程、股东构成及变更、经营范围及变更等)、行业主管部门的批复、经营许可证等。

05.能够证明被控告人、被举报人具有“职务便利”的证据,如任职文件、授权委托书、相关知情人提供的证言、单位内部审批文件、相关电子数据等。

06.能够证明被控告人、被举报人实施侵占行为的证据,如:本单位财务制度、相关资金流水、相关财物去向、相关会计资料、相关销售单据、发货单据、运输单据、仓储单据、签收单据等。

07.能够证明被控告人、被举报人侵占的财物归属于本单位的证据,如:购销合同、权属证明、委托协议、董事会、股东会决议、资金支付结算证明等。

08.能够证明被控告人、被举报人实施职务侵占行为的其他证据,如:伪造、变造公司董事会、股东会相关决议、证明,伪造、变造相关会计凭证、会计帐簿、财务会计报告,自主委托第三方出具的司法会计鉴定意见、财务审计报告等。


微信图片_20240604093811.jpg 

作者:曾利娟律师

联系电话:18428059817‬


■ 四川恒和信律师事务所专职律师,中共党员,诉讼法学硕士,中国大学生反诈维权律师团理事,成都市律师协会惩戒监督委员会秘书,四川师范大学少年司法研究与服务中心特邀研究员。在CSSCI核心期刊、国家重点学术期刊发表论文多篇,参与出版国内首部教育行业大数据分析专著《教育行业刑事法律风险与防范——基于裁判文书的数据分析》。

■ 曾利娟律师执业以来专注刑事领域法律服务,工作勤恳负责、严谨细致、精于写作和办案沟通,擅长精细化审查分析证据,从法律大数据角度研究案件、发现辩点、寻求突破。在教育行业、场外配资、公司企业及高管风险防范、政府公职人员职务犯罪风险防范等领域有着深入的研究和丰富的办案经验,主办多起公安部督办案件、经济犯罪案件、职务犯罪案件、毒品犯罪案件、知识产权犯罪案件等,取得了取保候审、不予批准逮捕、羁押必要性审查后变更强制措施、不起诉、重罪变更轻罪、数罪变一罪、缓刑等良好效果。——用专业温暖的辩护,助力走过人生低谷。曾利娟律师在每一个案件中高度负责的办案态度和敬业精神均获得了当事人、家属及同行的赞誉。


微信图片_20240604093815.jpg 

作者:陈育龙


■ 四川恒和信律师事务所律师助理,中共党员,诉讼法学硕士,获得证券从业资格,参与办理刑事案件多起,主持或参与研究课题/项目多项 ,发表学术论文三篇,参与翻译法学经典著作《刑事对抗制的起源》(约翰·朗本著,王景龙译)。