作者:陈伟翔、陈荷芳
摘要:在建筑工程领域中,挂靠人将被挂靠企业的资金挪作他用、擅自支取,或者以虚构虚增劳务款、材料款等方式套取被挂靠企业工程款的行为屡见不鲜。对于挂靠人的该等行为是否可以以“职务侵占罪”进行定罪处罚,在司法实践中存在诸多争议。本文从司法实务的角度出发,旨在通过对挂靠关系中职务侵占罪所涉及到的司法认定难点和争议点进行分析,并提出作者的观点,以期对今后类似案件提供新的思考角度。
关键词:挂靠关系;职务侵占;司法争议
清华大学法学院院长周光权在法治日报上发布的文章《挂靠施工、工程转包纠纷与财产犯罪》中以案例分析到,“厘清工程挂靠、转包过程中的民事纠纷与财产犯罪的界限,具有现实意义。……在工程转包、挂靠的场合,总承包人与转包人、挂靠者之间的纠纷,还是应当在民事领域予以解决,不宜轻易认定实际施工人构成财产犯罪。”职务侵占罪的认定在司法实践中已经较为复杂,涉及到工程挂靠关系下的职务侵占罪则更是有着极大争议。
为了更好理解工程挂靠关系下司法实践中对职务侵占罪的认定,本文首先对建工挂靠关系以及职务侵占罪的相关概念进行阐述。
一、建工中挂靠关系与职务侵占罪概述
(一)建工中挂靠关系的概念及特征
根据《住房和城乡建设部关于印发建筑工程施工发包与承包违法行为认定查处管理办法的通知》第九条规定,挂靠,是指单位或个人以其他有资质的施工单位的名义承揽工程的行为。前款所称承揽工程,包括参与投标、订立合同、办理有关施工手续、从事施工等活动。
结合《四川省高级人民法院关于审理建设工程施工合同纠纷案件若干疑难问题的解答》以及《江苏省高级人民法院建设工程施工合同案件审理指南(2010)》等司法解释,建工挂靠关系通常具有以下特征:
第一,挂靠人通常以被挂靠人的名义参与招投标、与发包人签订建筑施工合同,挂靠人与被挂靠人之间没有产权联系,没有劳动关系,没有财务管理关系。
第二,挂靠人承揽工程经营方式表现为自筹资金,自行组织施工,自主经营,自负盈亏,即挂靠人在工程项目的经营管理上拥有高度的自主权,其自行承担工程项目的全部经济风险和收益。
第三,被挂靠人向挂靠人收取一定数额的管理费,但被挂靠人对挂靠人和其所承揽的工程不实施实际管理行为。
(二)职务侵占罪定义概述
《刑法》第二百七十一条第一款规定:“公司、企业或者其他单位的工作人员,利用职务上的便利,将本单位财物非法占为己有,数额较大的,处三年以下有期徒刑或者拘役,并处罚金;数额巨大的,处三年以上十年以下有期徒刑,并处罚金;数额特别巨大的,处十年以上有期徒刑或者无期徒刑,并处罚金。”
从构成要件的角度来看,构成职务侵占罪必须符合以下四个要件:
1.犯罪主体是公司、企业或者其他单位的工作人员。
2.行为人主观方面是故意。
3.客观方面是行为人利用职务之便,将本单位财物非法占为己有,且数额较大的行为,这里的“利用职务之便”指行为人因为担任某种职务而具有的管理、经手、保管单位财物的权力和机会。
4.本罪侵犯的客体是公司、企业或者其他单位的财产所有权,单位的财产包括但不限于资金、物资、设备、知识产权等。
二、建工挂靠关系下职务侵占罪的司法认定难点
(一)阴阳合同的存在增加了司法认定难度
根据《中华人民共和国建筑法》第二十六条规定,“承包建筑工程的单位应当持有依法取得的资质证书,并在其资质等级许可的业务范围内承揽工程。禁止建筑施工企业超越本企业资质等级许可的业务范围或者以任何形式用其他建筑施工企业的名义承揽工程。禁止建筑施工企业以任何形式允许其他单位或者个人使用本企业的资质证书、营业执照,以本企业的名义承揽工程。”
挂靠行为属于违法行为,挂靠人与被挂靠企业为了规避法律风险和行政主管部门的检查,双方除了签订常规的《内部承包经营协议书》等协议以外,建筑企业还会要求与挂靠的项目经理签订虚假的劳动合同或者为其交纳社会保险等,双方形成表面上的劳动关系,进而解决挂靠人的身份问题。但实质上挂靠人和被挂靠企业之间并不具备真实的劳动关系,司法机关在收集证据时需要先行判断。诸如此类阴阳合同的存在增加了挂靠关系中职务侵占罪的司法认定难度。
(二)复杂的法律关系增加了司法认定难度
建筑工程实际施工中存在多方参与,除了挂靠关系外,还包含被挂靠企业与发包方、挂靠人与各供应商,甚至分包方、转包方等多个法律主体之间形成的多层次、多维度的法律关系网络。在多种法律关系交织的情况下如何准确认定挂靠人与被挂靠企业之间的关系,特别是在是否存在真实劳动关系的问题上,需要综合考虑多方面的证据和事实,如此种种都增加了在建工挂靠关系下职务侵占罪的司法认定难度。
三、建工挂靠关系中职务侵占罪的要件认定
(一)建工挂靠关系中职务侵占罪之犯罪主体认定
1.司法争议
经检索大量案例,司法实践对于挂靠人能否作为职务侵占罪的主体争议较大。具体如下:

2.作者观点
结合司法实践案例以及浙江高院、浙江省人民检察院、浙江省公安厅《关于办理建筑施工企业从业人员犯罪案件若干法律适用问题的会议纪要》(浙高法〔2017〕228号)第二条“关于建筑领域职务犯罪的主体认定问题”一节的规定来看,作者认为在建工挂靠关系下对职务侵占罪主体进行认定时,首先应当区分挂靠人与被挂靠企业之间是否存在劳动关系。具体可以分为以下三种情形:
首先,对于与被挂靠企业建立了劳动关系的挂靠人,此时挂靠人为被挂靠企业员工,符合刑法规定的职务侵占罪的犯罪主体要件。
其次,对于与被挂靠企业不存在劳动关系的挂靠人(项目经理、承包人),且无证据可以证明挂靠人已取得被挂靠企业的授权或者挂靠人具有以被挂靠企业名义从事民事活动的权利外观的,不宜认定此类挂靠人可以构成职务侵占罪的主体。原因在于职务侵占罪的主体应当是与单位建立了劳动关系或具有其他合法职务身份的人员,此时的挂靠人与被挂靠企业之间没有签订劳动合同,很难从形式上认定挂靠人为被挂靠企业的工作人员,如果要证明挂靠人系在被挂靠企业具有合法职务身份的人员,则需要有授权委托书、任命书等证据来证明其已获得被挂靠企业的明确授权,可以以被挂靠企业的名义从事活动。
反而言之,如果挂靠人与被挂靠企业之间虽未建立劳动关系,但是有授权委托书、任命书等文件足以证明其已获建筑施工企业明确授权,擅自以建筑施工企业的名义从事活动的,则可以构成职务侵占罪的主体。
(二)建工挂靠关系中职务侵占罪之“将本单位财物非法占为己有”的认定
1.司法争议
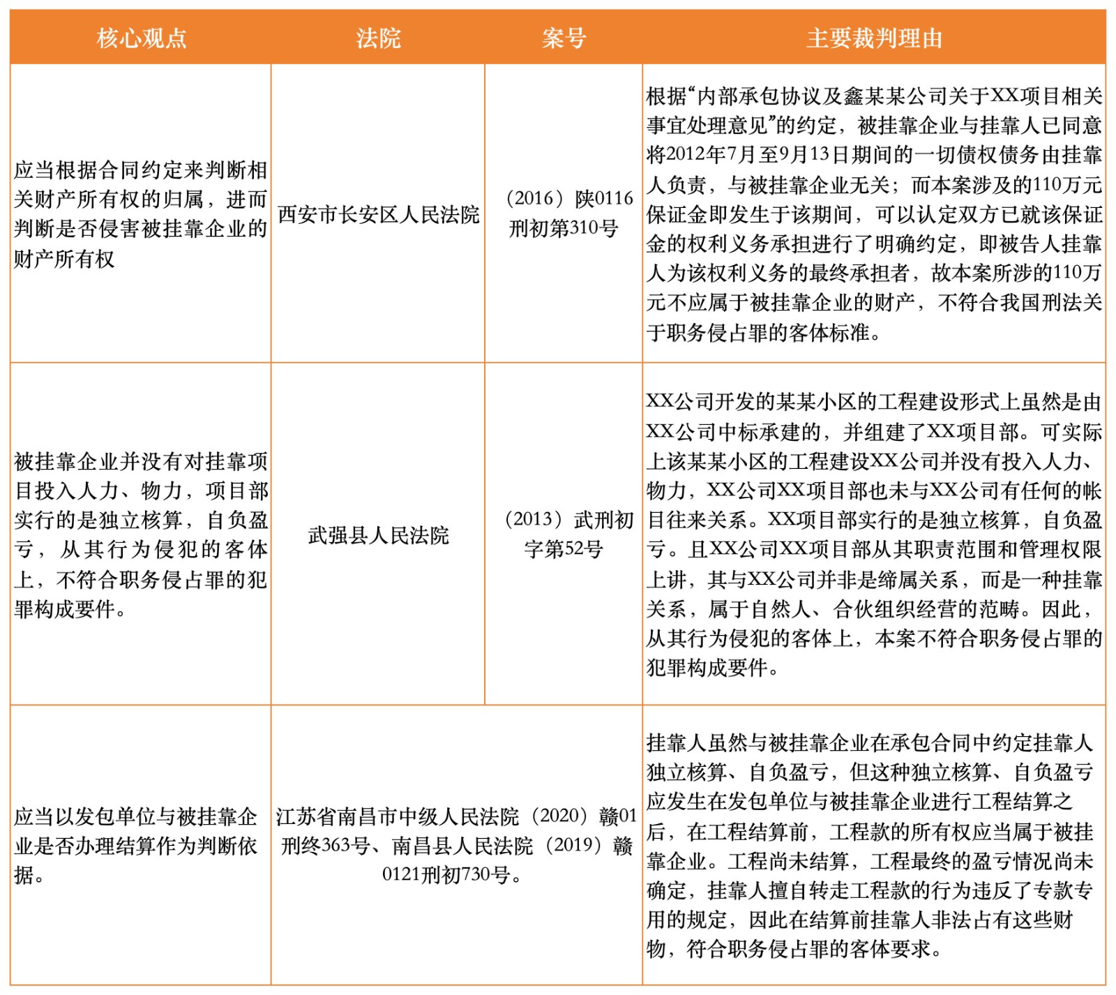
职务侵占罪侵犯的客体是公司、企业或者其他单位的财产所有权,如挂靠人获取的财产本身系其个人财产,则其不可能存在“将被本单位财物非法占为己有”的行为。因此在建工挂靠关系下,挂靠人获取的财产系归属于挂靠人还是被挂靠企业是认定职务侵占罪是否成立的关键。实践中,法院该问题的相关裁判观点如下:

2.作者观点
在建工关系下,挂靠人占有挂靠项目工程款或物资的行为是否侵犯了被挂靠企业财产所有权不能一概而论,而应当先确定挂靠人占有财物的权属。因建工挂靠关系下涉及多个主体、多种法律关系和复杂的资金流动,又导致了财产权属的认定较为复杂。作者认为对于建工挂靠关系下相关财产的归属应当综合合同约定、资金垫付情况、对项目的实际管理情况等综合考虑,大体可以分以下三种情况讨论:
(1)首先应当考虑合同约定,看挂靠人与被挂靠企业之间签订的内部承包合同、合作协议等是否有明确约定挂靠工程项目的财产归属,如有,则应当按照合同约定来判断财产的归属。
(2)如果前述合同未对项目财产归属进行明确约定,则需根据挂靠人是否垫付项目资金以及是否实际管理整个工程项目来判断。如果挂靠方独立出资并管理整个施工过程,此时挂靠人独立承担工程项目的盈亏,项目财产应当归属于挂靠人。
(3)在被挂靠企业对项目有实际出资且工程项目盈亏由挂靠人和被挂靠企业共同承担时,应当认为未超出挂靠人可分配的工程款范围内的财产归属于挂靠人,即如果挂靠人侵占的财产价值在其可分配的工程款范围内,则挂靠人并未实际损害被挂靠企业的财产权,也不成立职务侵占罪。

