咨询热线:028-87534001
CN EN

咨询热线

028-87534001
在线留言

劳动法律部月刊58期|用人单位未足额缴纳社会保险,劳动者能否主张解除劳动合同并主张经济补偿?

发布日期:2025-03-20

58期内容提要

本刊由恒和信劳动法律部律师整理编辑,梳理当月劳动法领域新法律法规及重点法条,并以劳动法专业律师视角对热点社会新闻进行解读剖析,对经典案例进行深度研讨。

❑新法速递

◆人力资源社会保障部等7部门【联合印发《关于健全创业支持体系提升创业质量的意见》

◆工业和信息化部等15部门【出台《关于促进中小企业提升合规意识加强合规管理的指导意见》】

◆上海市高级人民法院民事审判庭【发布《劳动争议法律适用疑难问题研讨观点摘编》】

◆四川省劳动人事争议仲裁委员会关于印发【《关于审理劳动人事争议案件有关问题的会议纪要(一)》的通知】

❑重点法规

◆四川省劳动人事争议仲裁委员会关于印发《关于审理劳动人事争议案件有关问题的会议纪要(一)》的通知

❑热点案例

◆搬运工因热射病去世,经鉴定为职业性中暑被认定工伤!

◆员工上厕所漏接客户电话,公司索赔是否应得到支持?

❑专题探讨

◆用人单位未足额缴纳社会保险,劳动者能否主张解除劳动合同并主张经济补偿

❑经典判决

◆深圳市某脉技术股份有限公司诉华某劳动合同纠纷案


1742782992788342.png

长按二维码获取电子阅览版

 

专题探讨

用人单位未足额缴纳社会保险,劳动者能否主张解除劳动合同并主张经济补偿

 

01案例展示

1.案例一:北京XX联丰汽车销售服务有限公司与许某某劳动争议

北京市第一中级人民法院(2020)京01民终756号裁判要旨:许某某以XX公司未足额缴纳社会保险以及拖欠工资为由与XX公司解除劳动合同并据此要求支付其解除劳动合同的经济补偿金。就此本院认为,第一,用人单位已为劳动者建立社保账户且险种齐全,但存在缴费年限不足、缴费基数低等问题,劳动者的社保权益可通过用人单位补交等方式实现,在此情形下,劳动者以此为由主张解除劳动合同经济补偿的,一般不予支持。本案中,即使存在许某某所称的XX公司对其存在缴费年限不足的情况,但是其认可XX公司已为其建立社保账户且险种齐全,故许某某以XX公司未足额缴纳社会保险为由主张解除劳动合同经济补偿金,不能成立。

2.案例二:深圳市XX服务有限公司、叶某劳动合同纠纷

广东省深圳市中级人民法院(2021)粤03民终3297号裁判要旨:本院认为,本案争议的焦点是用人单位未足额缴纳社会保险费用,劳动者是否可以主张被迫解除劳动合同并请求支持经济补偿金。本案中,上诉人XX公司确认未按叶某实际工资数额缴纳社会保险费用。被上诉人叶某一审提交的证据证实,其书面请求公司为其足额缴纳,公司收到书面材料后,并未在法定的期限内补缴。上述情况发生在双方劳动关系存续期间,XX公司有条件办理补缴事项但并未办理,依法应承担责任。《深圳经济特区和谐劳动关系促进条例》第十五条之规定,用人单位未依法为劳动者缴纳社会保险费的,劳动者应当依法要求用人单位缴纳;用人单位未在一个月内按规定缴纳的,劳动者可以解除劳动合同,用人单位应当依法支付经济补偿。一审依据该法规判决XX公司支付相应经济补偿金及判决该公司按败诉比例承担的劳动者支出的部分律师费,证据充分,适用法律正确。

02点评分析

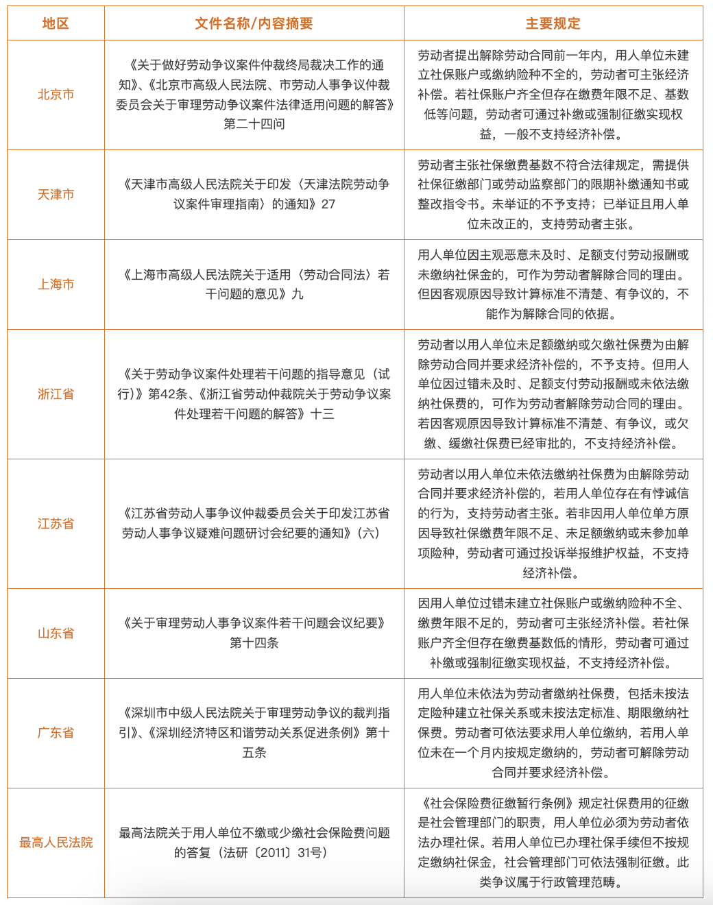
根据《劳动合同法》第三十八条和第四十六条的规定,用人单位未依法为劳动者缴纳社会保险费的,劳动者可以解除劳动合同,用人单位应向劳动者依法支付经济补偿金。但劳动者因用人单位未足额缴纳社会保险,而解除劳动合同并主张经济补偿金是否能够支持,各地观点并不统一,经检索,目前各地对此的意见如下所示:

 

1742783022412996.png

 

从上述各地法院和仲裁机构的规定可以看出,关于用人单位未依法为劳动者缴纳社会保险费的问题,各地在处理劳动者以此为由解除劳动合同并要求经济补偿的争议时,存在一定的共性和差异。以下是对各地规定的总结和分析:

1. 共性问题

用人单位的基本义务:各地均明确,依法为劳动者缴纳社会保险费是用人单位的法定义务,不能因劳动者的放弃或其他原因而免除。

劳动者解除劳动合同的权利:如果用人单位未依法为劳动者缴纳社会保险费,劳动者可以依据《劳动合同法》第三十八条的规定解除劳动合同,并要求经济补偿。

补缴与强制征缴:如果用人单位已为劳动者建立社保账户且险种齐全,但存在缴费基数低、年限不足等问题,劳动者可以通过补缴或社保管理部门强制征缴的方式维护权益,通常不支持劳动者以此为由解除劳动合同并要求经济补偿。

2. 差异性问题

未建立社保账户或险种不全:北京、山东等地明确规定,如果用人单位未为劳动者建立社保账户或险种不全,劳动者以此为由解除劳动合同并要求经济补偿的,一般应予支持。

缴费基数低或年限不足:北京、江苏、山东等地认为,如果用人单位已为劳动者建立社保账户且险种齐全,但存在缴费基数低或年限不足等问题,劳动者应通过补缴或强制征缴的方式解决,不支持劳动者以此为由解除劳动合同并要求经济补偿。

主观恶意与客观原因:上海、浙江等地区分了用人单位的主观恶意和客观原因。如果用人单位因主观恶意未及时、足额缴纳社保,劳动者可以解除劳动合同并要求经济补偿;但如果因客观原因(如计算标准不清、经营困难等)导致未缴纳或未足额缴纳,则不支持劳动者的主张。

劳动者放弃社保的效力:重庆等地对劳动者明确放弃社保的行为效力进行了讨论,多数意见认为劳动者放弃社保的行为无效,用人单位仍需履行缴纳义务,劳动者仍可以以此为由解除劳动合同并要求经济补偿。

3. 具体地区的处理方式

北京:明确区分了未建立社保账户或险种不全与缴费基数低或年限不足的情形,前者支持劳动者解除劳动合同并要求经济补偿,后者不支持。

天津:劳动者主张社保缴费基数不符合法律规定时,需提供社保征缴部门或劳动监察部门的限期补缴通知书等证据,否则不予支持。

上海:区分了用人单位的主观恶意和客观原因,主观恶意未缴纳社保的,支持劳动者解除劳动合同;客观原因导致的,不支持。

浙江:如果用人单位因客观原因未足额缴纳社保,劳动者以此为由解除劳动合同并要求经济补偿的,不予支持。

江苏:强调用人单位存在有悖诚信的行为时,劳动者可以解除劳动合同并要求经济补偿;非因用人单位单方原因导致的社保问题,不支持劳动者解除劳动合同。

山东:与北京类似,区分了未建立社保账户或险种不全与缴费基数低的情形,前者支持劳动者解除劳动合同,后者不支持。

广东(深圳):明确用人单位未依法缴纳社保费包括未按法定险种建立社保关系和未按法定标准或期限缴纳社保费,劳动者可以解除劳动合同并要求经济补偿。

最高法院:强调社保争议属于行政管理范畴,社保管理部门有权强制征缴,劳动者应通过行政途径解决。

4. 总结

支持劳动者解除劳动合同并要求经济补偿的情形:用人单位未为劳动者建立社保账户、险种不全、主观恶意未缴纳社保等情形。

不支持劳动者解除劳动合同并要求经济补偿的情形:用人单位已建立社保账户且险种齐全,但存在缴费基数低、年限不足等非主观恶意的问题,劳动者应通过补缴或行政途径解决。

 

1742783080727784.png

1742783080967215.png

1742783080167670.png